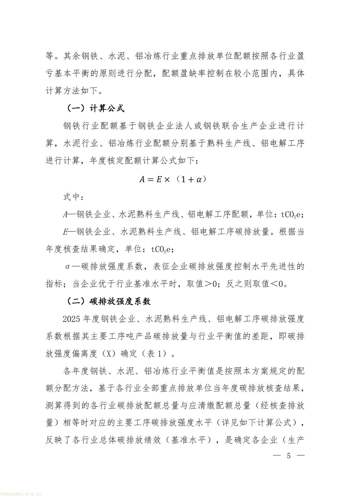
具体如下:
关于公开征求《2024、2025年度全国碳排放权交易市场钢铁、水泥、铝冶炼行业配额总量和分配方案(征求意见稿)》意见的通知
经国务院批准,钢铁、水泥、铝冶炼三个行业纳入全国碳排放权交易市场管理。为做好钢铁、水泥、铝冶炼行业配额分配相关工作,根据《碳排放权交易管理暂行条例》《全国碳排放权交易市场覆盖钢铁、水泥、铝冶炼行业工作方案》,生态环境部组织编制了《2024、2025年度全国碳排放权交易市场钢铁、水泥、铝冶炼行业配额总量和分配方案(征求意见稿)》,现公开征求意见。征求意见稿及其编制说明等材料可登录我部网站.cn/ “意见征集”栏目检索查阅。
各机关团体、企事业单位和个人均可提出意见和建议,有关意见请书面反馈我部,电子版材料请同时发至联系人邮箱。征求意见截止时间为2025年10月13日。
联系人:应对气候变化司 刘洋、薛宇森
电话:(010)65645635、65645639
邮箱:climate_china@mee.gov.cn
地址:北京市东城区东长安街12号
邮编:100006
附件:
1.2024、2025年度全国碳排放权交易市场钢铁、水泥、铝冶炼行业配额总量和分配方案(征求意见稿)
2.《2024、2025年度全国碳排放权交易市场钢铁、水泥、铝冶炼行业配额总量和分配方案(征求意见稿)》编制说明
3.反馈意见建议格式
生态环境部办公厅
2025年9月29日
(此件社会公开)



















来源:生态环境部
Copyright © 2012-2018 碳排放管理师 版权所有 京ICP备2021040916号-2