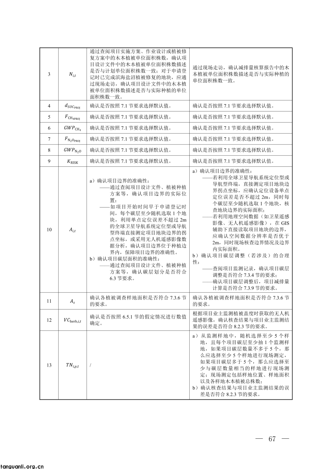
9 月 30 日,生态环境部发布第四批 CCER 方法学并启动征求意见,新增 3 项具体内容:规模化猪场粪污沼气回收利用、滨海盐沼植被修复和海草床植被修复,进一步拓展了 CCER 覆盖的减排场景。
CCER 方法学体系呈渐进式扩容态势:2023 年 10 月首批 4 项聚焦碳汇与可再生能源,涵盖造林碳汇、并网光热发电等;2025 年 1 月第二批 2 项延伸至节能和工业气体利用领域,包含公路隧道照明节能、煤矿低浓度瓦斯利用等;2025 年还发布第三批,新增生物质发电与油气甲烷回收领域,覆盖纯农林生物质发电、油田伴生气回收等场景。
作为核算核证自愿减排量的技术规范,方法学的持续更新既填补了农业甲烷减排、海洋碳汇等领域空白,也通过覆盖二氧化碳与甲烷等多类温室气体,进一步完善我国温室气体自愿减排体系,为碳市场提供更丰富的减排路径支撑。
具体如下:
1、规模化猪场粪污沼气回收利用工程



































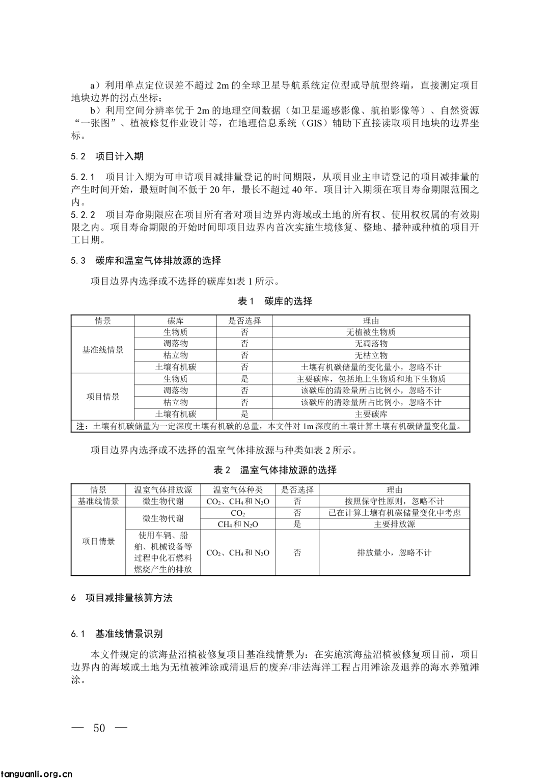
2、滨海盐沼植被修复






















3、海草床植被修复


















