为深入贯彻落实党中央、国务院关于碳达峰碳中和的战略决策部署,全面落实生态环境部、国家发展和改革委员会等六部门《减污降碳协同增效实施方案》(环综合〔2022〕42号),根据生态环境部《关于印送减污降碳协同创新试点任务清单的函》(综合函〔2024〕18号)要求,结合我市实际,制定本实施方案。
一、总体要求
(一)指导思想
以习近平新时代中国特色社会主义思想为指导,深入贯彻落实党的二十大和习近平总书记考察调研山西重要讲话重要指示精神,牢固树立“绿水青山就是金山银山”理念,立足长治能源结构偏煤炭的特点,紧扣煤炭绿色开采、绿色运输、绿色利用的产业链条,推进减污降碳协同创新,促进经济社会发展全面绿色转型,助力长治建设全国资源型城市转型升级示范区、现代化太行山水名城和国内一流国际知名生态文化旅居目的地。
(二)基本原则
坚持系统谋划。统筹推进碳达峰、碳中和和环境污染治理,坚持目标、策略、政策、制度“四个协同”,一体推进产业、能源、交通运输结构绿色低碳转型升级。
坚持源头防控。把节约能源资源放在首位,提升利用效率,优化能源和原料结构,加强企业、行业、地区间产业耦合链接,持续降低单位产出能源资源消耗和碳排放,实现源头减碳。
坚持重心前移。紧紧抓住环境污染排放和碳排放主要源头,以减污为牵引强化重点领域、产业、行业、区域的降碳措施,以降碳为引领解决环境污染根源性和结构性问题,加快形成有利于减污降碳的产业、能源、交通运输结构和生产生活方式。
坚持创新驱动。加强与科研院所合作,积极推广使用先进适用、协同控制的治理工艺、技术路线、解决方案,统筹推进水、大气、土壤、固废、温室气体等多领域减排,实现多污染物与温室气体协同治理。
(三)主要目标
立足汾渭平原重点城市和重工业为主的产业结构,聚焦工业、能源、交通等重点领域开展减污降碳协同创新实践。建立长治市减污降碳协同创新评价指标体系并组织开展年度评价,推动减污降碳协同度持续提高。经过三年试点建设,形成一套相对完善的减污降碳协同创新管理机制、模式路径和政策举措,碳排放强度下降与生态环境质量改善协同推进取得明显成效,减污降碳协同度达到全国同类型城市领先水平。
到2024年底,全市PM2.5浓度力争达到34微克/立方米,SO2、NO2、颗粒物累计减排1万吨;国省控优良水质断面比例力争达到100%。
到2025年底,完成447.81公顷的历史遗留矿山生态修复任务。基本建立林草碳汇高质量发展体系,基本形成林草碳汇多元化发展格局,全市森林覆盖率预期达到28.61%,蓄积量预期达到0.23亿立方米。加强碳排放双控基础能力和制度建设,确保“十四五”能耗强度累计下降15.5%以上,单位GDP二氧化碳下降率达到18.5%。非化石能源消费比重持续提升,煤炭消费量比重稳步下降,新能源和清洁能源装机占比达到50%、发电量占比达到30%。
到2026年底,全面完成国家、省下达我市环境空气质量改善目标任务;全市国省控地表水水质优良比例力争达到100%;受污染耕地安全利用率达到100%,建设用地安全利用得到有效保障。单位GDP能耗和二氧化碳排放持续降低,推动能耗“双控”逐步转向碳排放总量和强度“双控”。
二、重点任务
(一)建立重点行业减污降碳协同技术路径
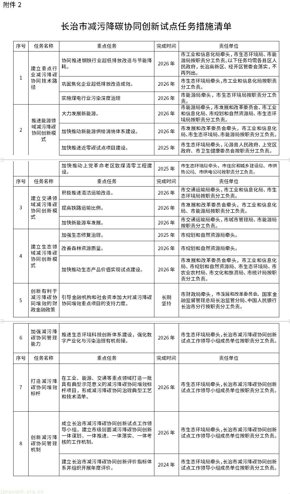
1.协同推进钢铁行业超低排放改造与节能降耗。严格落实国家、省废钢电炉炼钢项目支持政策,全面推进全市钢铁行业绿色转型升级。开展钢铁行业绿氢冶炼工艺技术应用,鼓励钢铁企业积极购买绿色电力,提高余气余热余压回收利用水平。鼓励钢铁企业实施兼并重组,加快推动钢铁产业布局优化与结构调整。(责任单位:市工业和信息化局牵头,市生态环境局、市能源局按职责分工负责。以下任务均需各县、区人民政府,长治高新区、经开区管委会落实,不再列出)
2.巩固焦化企业超低排放改造成效。鼓励企业在超低排放改造时统筹开展减污降碳改造和清洁生产改造,积极探索污染物和温室气体协同控制工艺技术,推动现有焦化企业实施钢焦融合,依法依规淘汰落后产能。推广应用干法熄焦、上升管余热回收、循环氨水及初冷器余热回收等减污降碳技术。推动焦化企业实施节能、环保、安全“三改造”和干熄焦、余热发电“两运行”工程,实施超低排放改造(深度治理)。以发展高端精细煤化工为方向,引导焦化产业链向下游高附加值精细化工产品延伸,引导焦化企业提升可持续发展水平。(责任单位:市生态环境局牵头,市工业和信息化局按职责分工负责)
3.实施煤电行业污染深度治理。推广应用乏汽供热、烟气余热深度利用、优化燃料配比等先进节能降碳技术,加快推进煤电机组节能降碳改造、灵活性改造、供热改造“三改联动”,完成煤电机组“三改联动”123万千瓦;鼓励支持引导经营困难、负债率高、自主停运的燃煤小机组淘汰整合,相关能耗煤耗指标按照“要素跟着容量走”原则,通过市场化手段流转,发挥生态价值。新增煤电项目依法严格实行煤炭消费替代,有序淘汰30万千瓦以下燃煤机组。鼓励煤电企业开展碳捕集、碳封存技术攻关和试点示范。(责任单位:市能源局牵头,市生态环境局按职责分工负责)
(二)推进能源领域减污降碳协同创新模式
1.大力发展新能源。加快建设风电、光伏、煤层气、生物质、氢能源等可再生能源项目,提高可再生能源发电比例,打造多元化清洁能源供给体系。推进大型风电光伏基地建设,优先推动利用采煤沉陷区、盐碱地、荒山荒坡开展集中式光伏项目建设,加快推动农房、工业园区、经济开发区、公共建筑等屋顶分布式光伏开发利用。加快煤层气提升上产和煤矿瓦斯抽采利用,到2024年底,煤层气产量达到2亿立方米。综合利用农作物秸秆、畜禽粪污、餐厨垃圾等废弃物,因地制宜发展生物质能。发挥焦炉煤气、工业尾气制氢资源优势,开展制氢加氢一体站示范建设,打造氢能全产业链。(责任单位:市能源局牵头,市发展和改革委员会、市工业和信息化局、市规划和自然资源局、市生态环境局按职责分工负责)
2.加快推动新能源供给消纳体系建设。加快山西鼎轮能源30MW飞轮储能和潞城仁和300MW/600MWh独立储能项目等项目布局。稳步推进三个增量配电业务改革试点项目,深入推进风光水火储一体化和源网荷储一体化试点,促进能源领域新质生产力发展,提高新能源供给消纳能力,加快构建新型电力系统。(责任单位:市发展和改革委员会牵头,市工业和信息化局、市生态环境局、市能源局按职责分工负责)
3.加快推进近零碳试点项目建设。加快推动首批4个近零碳排放示范项目建设,加强组织管理,优化项目运营,强化技术应用,确保按期完成项目建设。积极开展第二批近零碳排放示范项目申报,探索县区、公共建筑、农村社区、公共机构等领域具有长治特色的“近零碳”发展模式,打造更加绿色低碳、健康、可持续发展的近零碳试点项目。(责任单位:市生态环境局牵头,上党区人民政府、沁源县人民政府、市卫生健康委员会按职责分工负责)
4.加快推动上党革命老区散煤清零工程建设。以热电联产、工业余热集中供热为主要改造方式,优先采取分布式集中供热实施连片改造。因地制宜发展太阳能、地热能和生物质能等多种清洁供暖方式,巩固提升现有清洁取暖改造成效,有序推进“煤改电”。(责任单位:市生态环境局牵头,市住房和城乡建设局、市供热公司、市供电公司按职责分工负责)
(三)建立交通运输领域减污降碳协同创新模式
1.积极推进清洁运输改造。推进市域范围内150万吨以上大宗物料运输企业采用“长距离铁路+新能源短驳”的清洁运输方式。到2026年底,主城区周边40家重点工业企业清洁运输比例力争达到80%以上。(责任单位:市交通运输局牵头,市工业和信息化局、市生态环境局按职责分工负责)
2.提高铁路运输比例。推进煤焦、钢铁、电力、煤化工等大型工矿企业以及大型物流园区新改扩建铁路专用线,加快山西瑞隆能源有限公司、上党绿能物流有限公司等铁路专用线建设,进一步提高铁路运输比例,逐步实现出省煤炭、焦炭全部采用铁路运输。(责任单位:市发展和改革委员会牵头,市工业和信息化局、市能源局按职责分工负责)
3.加快新能源车发展。加大新能源车辆推广力度,推动市区(县城)建成区公交、出租、环卫、邮政快递、物流配送、押运、渣土运输等公共领域车辆实现新能源替代,城市公共领域公交、巡游出租车等新增或更新车辆全部使用新能源或甲醇汽车。加快充电桩、换电站、加氢站、综合能源岛等充电基础设施布局建设。(责任单位:市交通运输局牵头,市城市管理局、市能源局按职责分工负责)
(四)建立生态领域减污降碳协同创新模式
1.加强生态修复治理。遵循以生态优先、绿色发展、宜林则林、宜耕则耕、自然恢复为主,以人工修复为辅的全要素综合治理、多举措科学保护的原则,完善关闭退出煤矿生态修复机制,扎实开展矿山地质环境治理与保护,积极开展历史遗留矿山生态修复,合理引进光伏+、现代农牧业、文化旅游等产业,形成矿山生态公园等工业生态融合发展模式。(责任单位:市规划和自然资源局牵头)
2.改善森林资源质量。实施重要生态系统保护和修复重大工程,深入推进以太行山绿化为主的国家级营造林工程和黄河流域防护林屏障、环京津冀生态安全屏障建设工程为主的省级营造林工程建设。推动平顺林业碳汇项目开发试点,开展造林碳汇项目开发,创新发展模式,探索碳汇价值转化路径。(责任单位:市规划和自然资源局牵头)
3.加快推动生态产品价值实现试点建设。在沁源县、沁县、平顺县开展生态产品价值实现试点,立足各自资源禀赋,建立完善生态产品调查监测机制,积极开展生态产品信息普查,加快制定生态产品价值评估标准、管理办法和操作流程,探索差异化的生态产品价值实现路径与模式。(责任单位:市发展和改革委员会牵头,市工业和信息化局、市规划和自然资源局、市生态环境局、市农业农村局、市文化和旅游局、市统计局按职责分工负责)
(五)创新有利于减污降碳协同增效的财政金融政策
引导金融机构和社会资本加大对减污降碳协同增效重点项目的支持力度。充分用好财政杠杆、金融资金、社会资本等工具,加快构建“财政资金引导、金融资本注入、社会资本参与”的多元投入格局。以气候投融资试点建设为抓手,统筹安排财政专项资金支持减污降碳工作开展。围绕《长治市金融支持气候投融资试点行动计划》,构建绿色金融产品体系。积极推进碳排放权、排污权等环境权益抵质押融资,探索开展以生态环境导向的开发(EOD)模式和绿色保险费率调节机制,以满足环境保护、气候变化、绿色产业和技术等领域的多元化需求。(责任单位:市财政局牵头,市发展和改革委员会、国家金融监督管理总局长治监管分局、中国人民银行长治市分行按职责分工负责)
(六)加强减污降碳协同管理能力
推进生态环境科技创新体系建设,强化数字产业化与污染治理有机衔接。持续实施生态环境部驻市“一市一策”研究,按要求制定大气污染物和温室气体排放融合清单。开展重点用能单位能效诊断,支撑分领域分行业节能降碳专项行动,推进节能降碳改造和用能设备更新。完善环境监测监控网络,构建环境风险预警防控体系,提高突发环境事件应急处置能力。积极推进“双碳”管理平台建设,加快完善碳账户体系,推动实现监管数据互联互通,有力提升减污降碳协同监测能力,巩固拓展完善污染物与温室气体监测网络,不断增强污染物与温室气体排放统计、核算等协同管理能力。(责任单位:市生态环境局牵头,长治市减污降碳协同创新试点工作领导小组成员单位按职责分工负责)
(七)打造减污降碳协同增效标杆
加强与高校和科研单位的产学研合作,出台基础研究、技术开发、成果转化等科技创新领域的扶持政策,推进重点企业开展减污降碳协同治理工艺技术创新。在工业、能源、交通等重点领域打造一批具有典型示范意义的减污降碳协同增效标杆项目,形成减污降碳协同治理典型工艺和技术清单。在产业链上下游企业、行业间开展协同降碳行动,推动产业低碳协同示范,构建企业首尾相连、互为供需、互联互通的循环产业链。充分发挥标杆示范引领作用,加快形成产业集群化、数字化、智能化转型升级新格局。(责任单位:市生态环境局牵头,长治市减污降碳协同创新试点工作领导小组成员单位按职责分工负责)
(八)创新减污降碳协同管理机制
成立长治市减污降碳协同创新试点工作领导小组,建立市级层面减污降碳协同创新一体谋划、一体推进、一体落实、一体考核的工作机制,建立长治市减污降碳协同创新评价指标体系并组织开展年度评价。相关部门分工负责、协调联动,定期调度分析减污降碳协同创新重点任务落实进展情况,探索形成减污降碳深度融合的管理机制。(责任单位:市生态环境局牵头,长治市减污降碳协同创新试点工作领导小组成员单位按职责分工负责)
三、工作保障
(一)强化组织领导。充分发挥长治市减污降碳协同创新试点工作领导小组作用,定期召开领导小组会议,通报分析减污降碳协同创新重点任务进展情况,研究推进减污降碳协同创新重点任务,协调解决试点工作中遇到的困难和问题,全面加强试点工作的组织、协调和推进力度,确保各项任务得到有效落实。
(二)强化监督考核。建立完善减污降碳协同考核体系和机制,推动温室气体排放控制目标完成情况纳入污染防治攻坚任务考核,加强统筹协调、调度评估和监督管理,不断提升减污降碳协同创新工作质量和水平,有序推进试点建设。
(三)强化宣传引导。利用网络、广播、电视、报纸等多种形式,广泛宣传试点建设的重要意义,调动社会各界参与积极性,提高绿色低碳发展意识,形成全民共享、全民共建的良好氛围。
附件:
附件1.长治市减污降碳协同创新试点工作领导小组
附件2.长治市减污降碳协同创新试点任务措施清单
附件3. 长治市减污降碳重点项目表

如何参与碳市场?企业如何开展碳资产开发、管理、交易、融资、托管?了解详情请 添加微信13691349057(微信同号)联系我们。关注“碳云管理中心”微信公众号,浏览更多碳资产管理、能源管理、碳排放管理、ESG、碳金融相关资讯。

来源:长治市人民政府办公室
推荐阅读(点击以下链接跳转阅读)
>>>碳资产管理师(2024年)培训课程及考试安排(点击了解详情)
>>>我国以经济社会发展全面绿色转型为引领,中国碳峰碳中和如何做到?
>>>钢铁、石化等7个行业碳排放核算报告核查工作已开展!重点用能企业该如何应对?
>>>全国碳价持续创新高!碳配额成交量激增,如何获取碳配额?
Copyright © 2012-2018 碳排放管理师 版权所有 京ICP备2021040916号-2