4月27日,国家能源局西北监管局正式印发《西北区域省间电力互济交易实施细则(试行)》,标志着西北五省(区)省间电力互济交易迈入规范化、市场化新阶段,为区域能源资源优化配置与新能源高效消纳提供制度支撑。
本次细则覆盖陕西、甘肃、青海、宁夏、新疆五省(区)及直流配套电源控制区,明确“先省内、后省间”的交易优先级,坚持市场化集中竞价出清,严禁交易行为影响系统安全稳定运行。为平稳落地,细则划定清晰时间表:5月组织电网企业、市场运营机构及经营主体开展模拟试运行,相关单位需提前报送工作方案;原则上6月1日零时转入结算试运行,条件不具备可申请延期,试运行期间备用与调峰辅助服务市场照常运行。
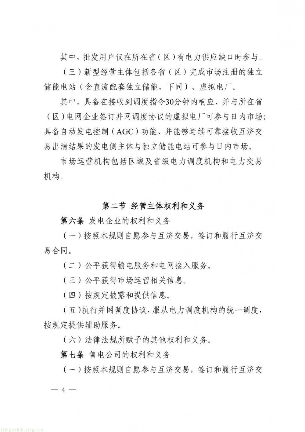
细则明确多元经营主体范围,发电侧涵盖单机10万千瓦及以上火电、光热、风电、光伏、抽蓄及直调黄河水电,按机组、电厂、场站等不同单元参与;用户侧包括省级电网企业、准入批发用户与售电公司;同时纳入新型经营主体,构建全品类市场参与格局。
此次细则出台,是西北区域落实全国统一电力市场建设的关键实践,通过完善省间互济交易机制,打破省域壁垒,促进电力资源余缺互济,提升新能源消纳能力,助力西北新型电力系统构建与能源高质量发展。
具体如下:
国家能源局西北监管局关于印发《西北区域省间电力互济交易实施细则(试行)》的通知 .pdf










































































来源:国家能源局西北监管局
推荐阅读(点击以下链接跳转阅读)
>>>新能源运维工程师(风电/光伏/火电/储能运维)培训课程及考试安排(点击了解详情)
>>>企业绿色转型“必选项”:设立能源管理岗已成政策强制与市场刚需
>>>双碳红利拉满!能源管理工程师薪资涨幅曝光,月薪直接翻倍
>>>不被岗位绑定!技术 / 管理 / 咨询 / 创业,人生路线自己说了算
Copyright © 2012-2018 碳排放管理师 版权所有 京ICP备2021040916号-2