您好,欢迎访问碳排放管理师官方网站!

全国咨询热线

01059490973

华中区域省间电力中长期市场实施细则正式发布

发布时间:2026-04-10 14:33:54浏览次数:

国家能源局华中监管局印发《华中区域省间电力中长期市场实施细则》,覆盖豫、鄂、湘、赣、川、渝、藏七省(区、市),适用于华中东四省及川渝藏同步电网内省间电力中长期交易。

细则明确省间电力中长期市场是经营主体跨省参与的、覆盖数年至月内多时间维度的电力交易市场。成员含经营主体(发电、售电、用户及新型主体等)、电网企业与市场运营机构(各级调度及交易机构)。

交易品类设电能量、绿电、合同转让三类;绿电交易配套绿证,省间绿电交易面向非本省电网控制区购电。交易方式包括双边协商及集中竞价、滚动撮合、挂牌等集中交易形式,规范各主体注册、交易、结算与信息披露全流程。

具体如下:

国家能源局华中监管局关于印发《华中区域省间电力中长期市场实施细则》的通知

华中监能市场规〔2026〕26号

国网华中、西南分部,河南省、湖北省、湖南省、江西省、四川省、重庆市、西藏自治区电网企业、电力调度机构、电力交易机构、发电企业,相关经营主体:

为贯彻落实加快建设全国统一电力市场要求,进一步深化华中区域省间电力中长期市场建设,规范省间电力中长期交易行为,依据《电力市场运行基本规则》《电力中长期市场基本规则》等有关规定,结合华中区域电力市场运行实际,华中能源监管局会同河南、湖南、四川能源监管办,组织电力交易机构修订形成《华中区域省间电力中长期市场实施细则》,经广泛征求地方政府相关部门和经营主体意见,并由河南、湖北、湖南、江西、四川、重庆、西藏七省(区、市)电力市场管理委员会审议通过,现予以印发,请遵照执行。

请电力交易机构加强对经营主体的宣贯培训、信息披露、风险防控等相关工作。执行中如有问题,请及时报告。

国家能源局华中监管局

2026年3月17日

华中区域省间电力中长期市场实施细则.pdf

来源:国家能源局华中监管局

  • 能源管理师.png

  • 能源1.jpg


  • 能源管理.jpg


推荐阅读(点击以下链接跳转阅读)

>>>能源管理师培训课程及考试安排(点击了解详情)

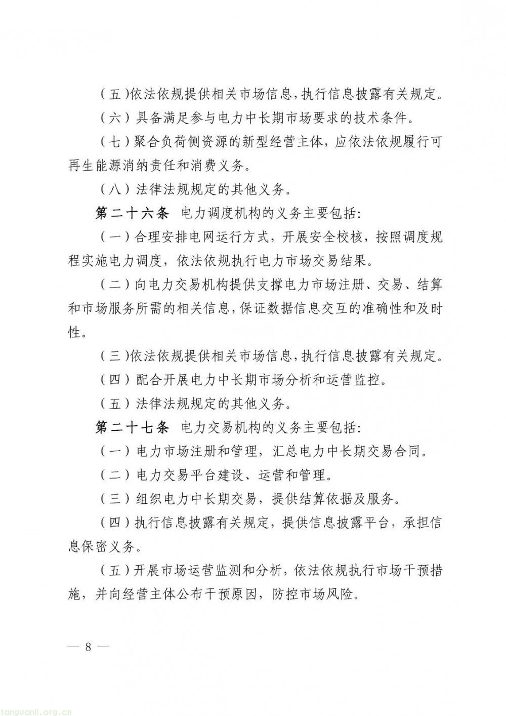
>>>综合能源服务师培训课程及考试安排(点击了解详情)

>>>新能源应用工程师培训课程及考试安排(点击了解详情)

>>>新能源运维工程师(风电/光伏/火电/储能运维)培训课程及考试安排(点击了解详情)

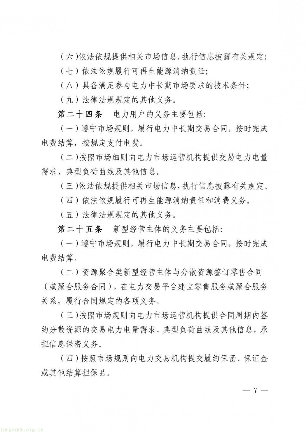
>>>企业绿色转型“必选项”:设立能源管理岗已成政策强制与市场刚需

>>>双碳红利拉满!能源管理工程师薪资涨幅曝光,月薪直接翻倍

>>>市场越缺越值钱!能源管理师,现在考正是风口

>>>能源管理师证书到底有没有用?持证人来聊聊大实话

>>>不被岗位绑死!技术 / 管理 / 咨询 / 创业,人生路线自己说了算

>>>不想被淘汰?赶紧来搞能源管理!未来十年就看它!

>>>企业能源管理策略如何制定,有什么实施技巧?