近日,国家能源局发布开展 2026 年电力领域综合监管工作的通知,明确以贯彻落实相关会议精神、推进 “双碳” 目标、规范电力市场秩序、推动行业高质量发展为工作目标。
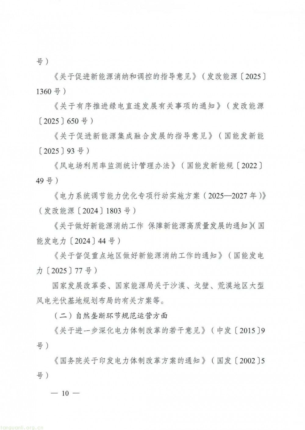
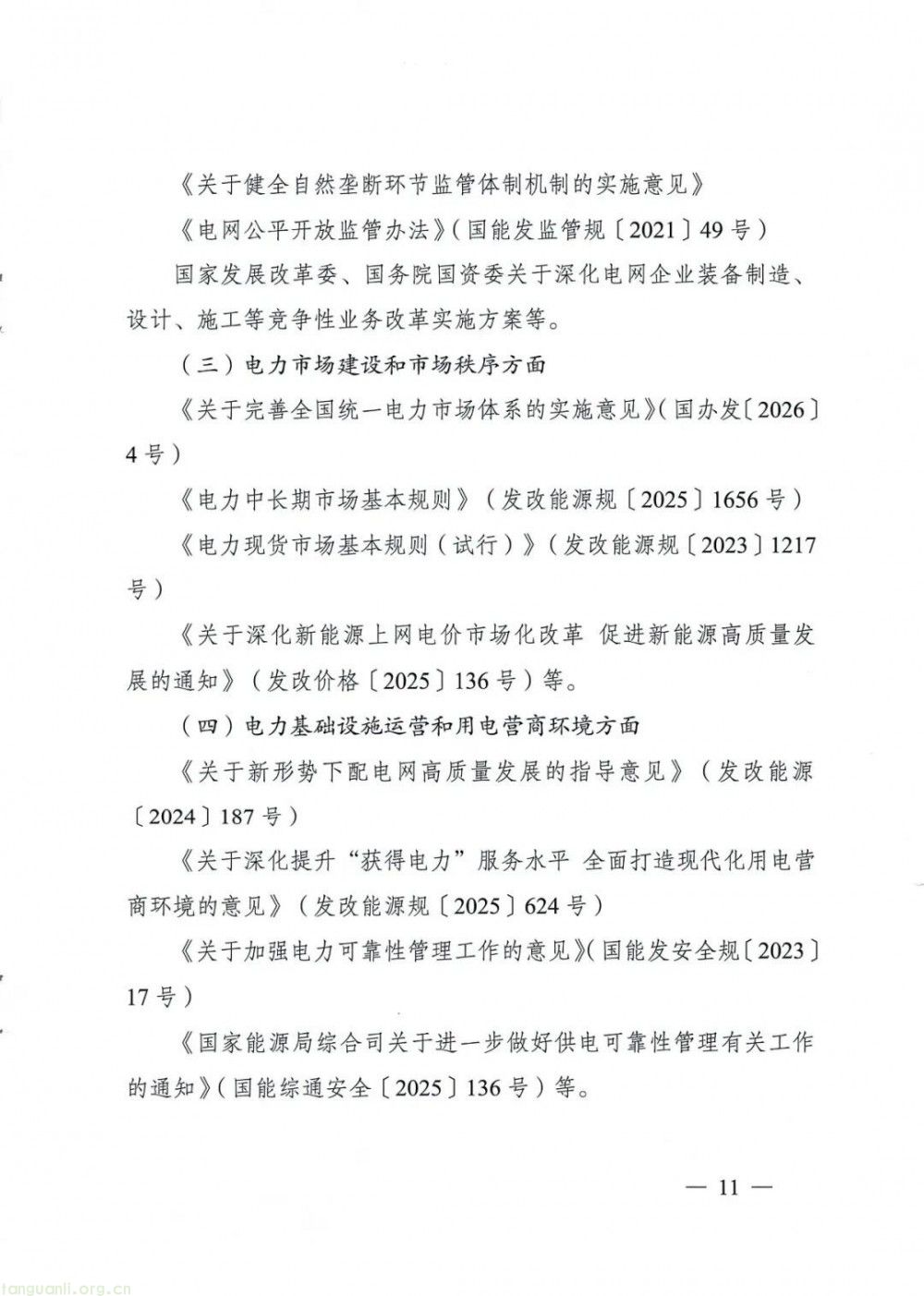
本次监管重点围绕节能降碳任务落实、自然垄断环节规范运营、电力市场建设与秩序、电力基础设施运营及用电营商环境四大方面展开。在节能降碳监管上,将重点核查煤电 “三改联动” 及升级改造、输配电降损成效;紧盯 “沙戈荒” 新能源基地建设、送出工程与消纳情况;强化可再生能源消纳、调度运行及利用率管理;同时调研绿电直连助力零碳园区建设、碳排放置换源核定等落实情况。通过全面监管,及时纠治违规行为,保障电力行业绿色转型与规范发展。
具体如下:











来源:国家能源局
推荐阅读(点击以下链接跳转阅读)
>>>新能源运维工程师(风电/光伏/火电/储能运维)培训课程及考试安排(点击了解详情)
>>>企业绿色转型“必选项”:设立能源管理岗已成政策强制与市场刚需
>>>双碳红利拉满!能源管理工程师薪资涨幅曝光,月薪直接翻倍
>>>不被岗位绑死!技术 / 管理 / 咨询 / 创业,人生路线自己说了算
Copyright © 2012-2018 碳排放管理师 版权所有 京ICP备2021040916号-2