近日,国资委印发《中央企业绿色低碳供应链建设指引 (试行)》,适用于各中央企业,要求将绿色低碳理念贯穿供应链全流程,推动发展方式绿色转型。
文件明确阶段目标:2030 年实现供应链转型积极进展,管理体系基本建立,带动上下游协同降碳,能耗与排放持续下降,如期完成碳达峰;2035 年全面提升管理水平,基本建成绿色低碳循环产业体系。
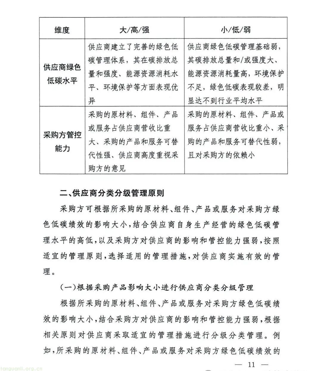
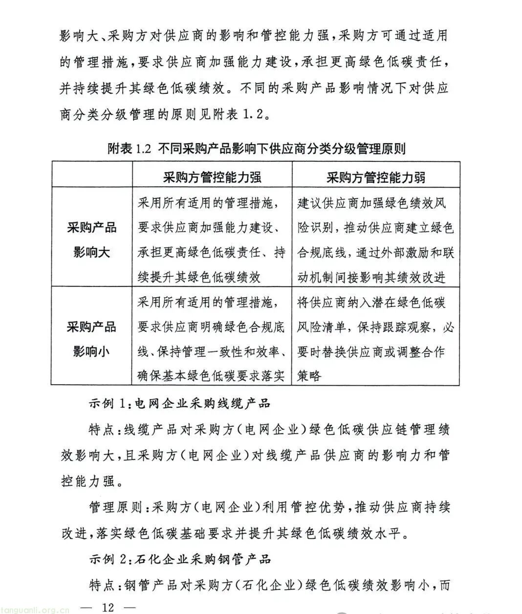
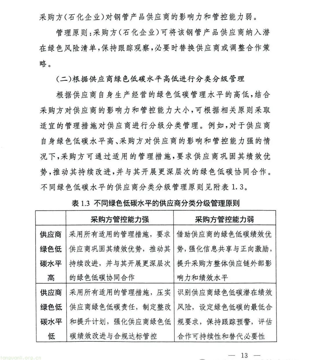
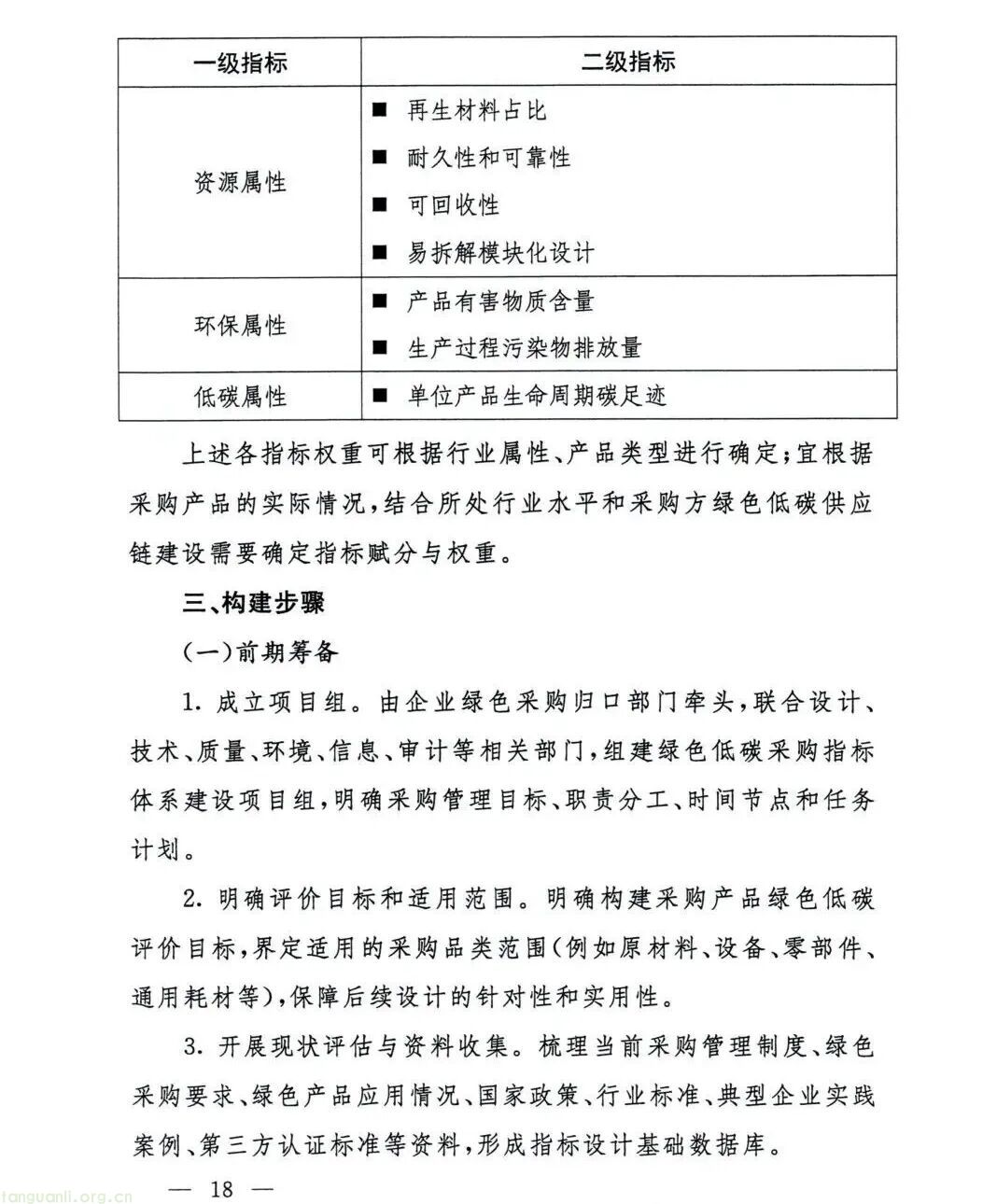
指引从管理体系、环节转型、支撑基础、组织保障四方面部署建设路径。在管理体系上,构建覆盖全链条的绩效评价指标,实施动态评估优化。在环节转型方面,强化供应商分级管理,建立奖惩机制;强化绿色采购协同,采信各类绿色认证结果;推行绿色生产,提升绿电占比,应用节能技术;发展绿色仓储,推广光伏等低碳运营模式。
同时,夯实支撑基础,加大清洁用能、资源循环、零碳工艺流程、数智化赋能等关键技术研发投入,全面推进央企绿色低碳供应链建设。
具体如下:

























来源:国资委

推荐阅读(点击以下链接跳转阅读)
>>>揭秘碳金融:企业如何让“沉睡”的碳配额变“活钱”?掌握这3大工具,立刻成为老板倚重的财神爷!
>>>想切入碳资产领域?先学 CCER 开发!年薪超 25 万
>>>企业碳排放量怎么算?范围一 / 二 / 三拆解,小白也能秒懂
>>>必看!碳市场高含金量证书曝光!碳资产管理师年薪 25 万 +,备考 3 个月就能冲!
>>>碳市场薪资金字塔曝光!专业岗 3 年就能拿 25k / 月,这潜力谁看谁心动!
Copyright © 2012-2018 碳排放管理师 版权所有 京ICP备2021040916号-2