3 月 24 日,济南市工信局发布新能源装备领域 “揭榜挂帅” 榜单,围绕储能、充电桩、光储装备、绿氢耦合四大方向开展技术攻关,推动新型电力系统装备升级。
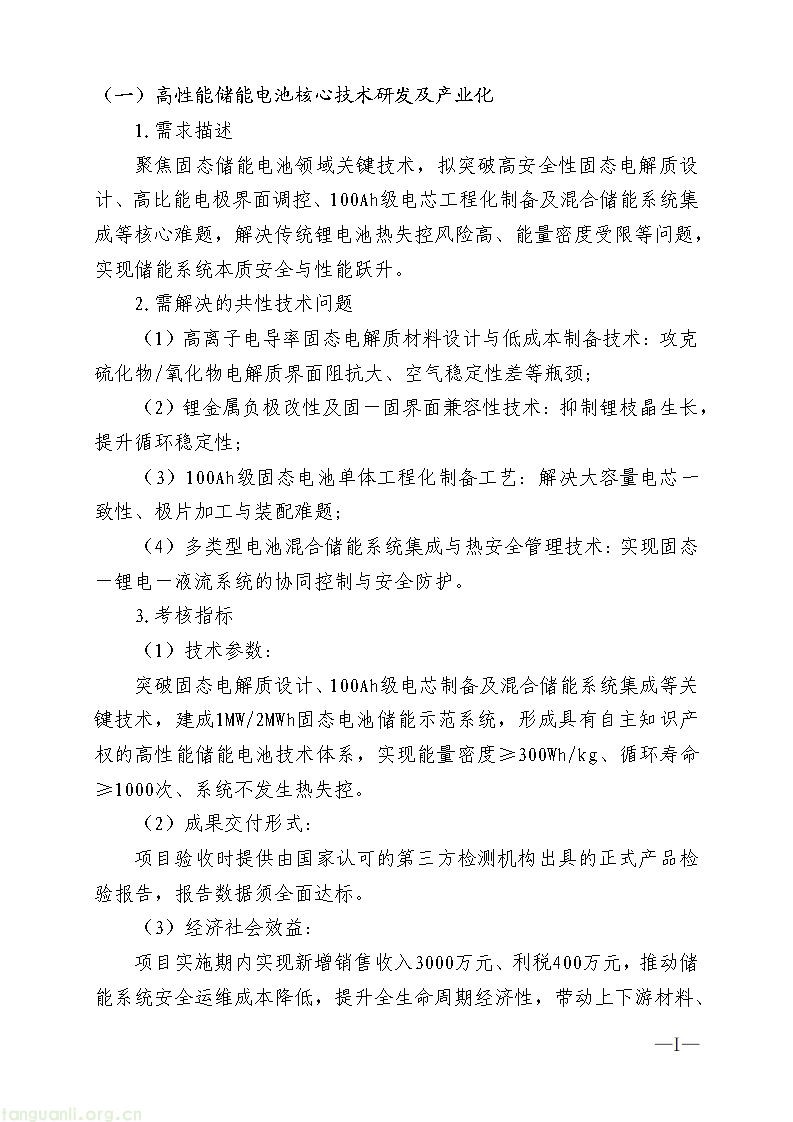
项目聚焦高性能储能电池核心技术研发及产业化,主攻固态储能电池关键瓶颈,突破固态电解质、电极界面、100Ah 级电芯及混合储能系统集成技术,建成 1MW/2MWh 示范系统,要求能量密度≥300Wh/kg、循环寿命≥1000 次,实现系统无热失控,带动产业增收并提升电网安全与新能源消纳能力。
绿电直连全液冷调峰调压充电桩项目,围绕绿电高效利用与电网支撑开展攻关,提升充电转换效率,实现光储高效耦合与快速调峰调压,填补技术空白,推动高端装备国产化与规模化应用,提高绿电就近消纳水平。
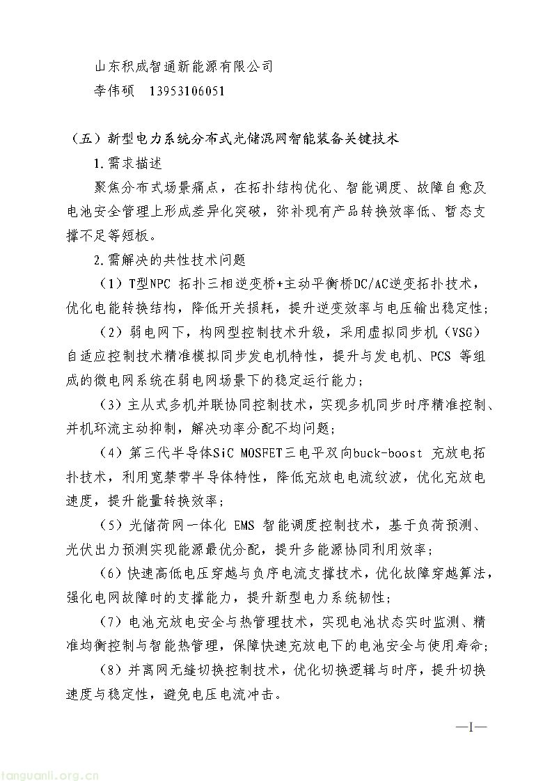
新型电力系统分布式光储混网智能装备项目,攻克拓扑优化、构网型控制、多机并联、SiC 器件应用、智能调度、故障穿越、热管理及并离网切换等关键技术,实现高效稳定运行,预计年新增销售收入 2000 万元,提升电网韧性与绿电消纳,助力低碳转型。
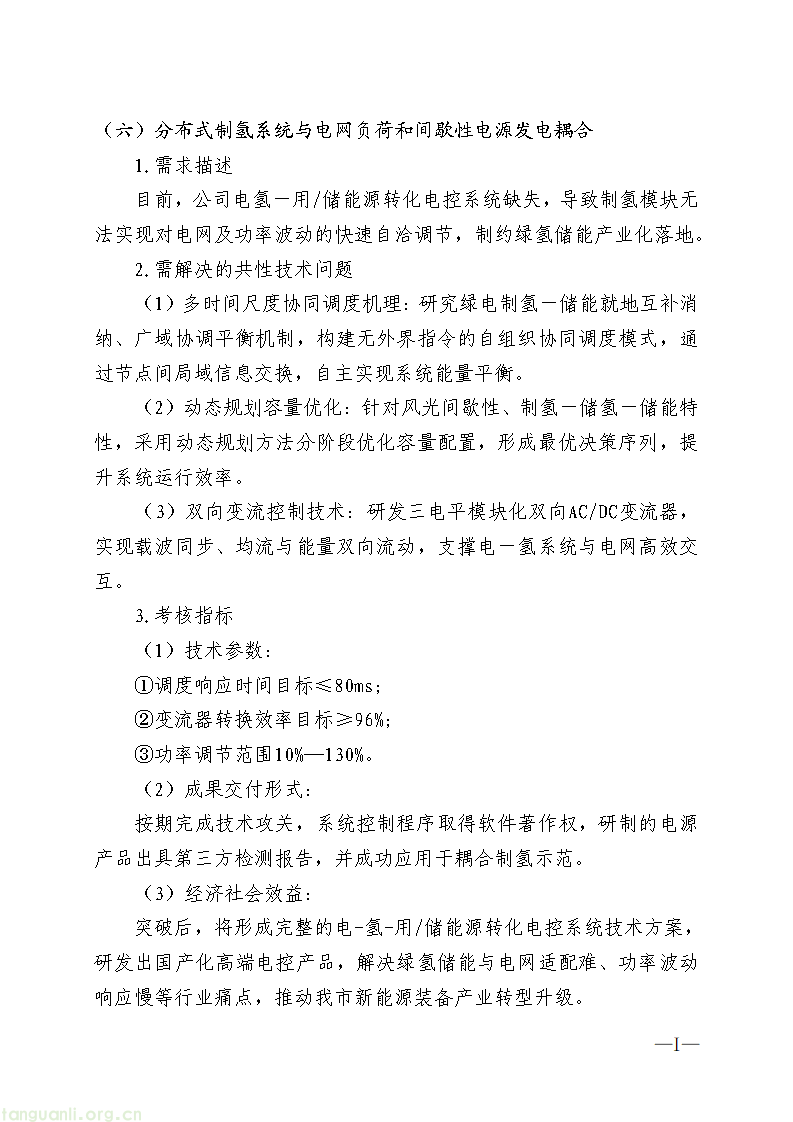
分布式制氢系统与电网及间歇电源耦合项目,针对电氢系统响应慢、适配性差等问题,研发协同调度、容量优化与双向变流技术,实现快速响应与高效能量转换,推动绿氢储能产业化,带动氢能产业发展,增强电网稳定性与自主可控水平。
具体如下:
关于发布济南市新能源装备领域创新任务“揭榜挂帅”榜单及组织开展揭榜工作的通知
各区县(功能区)工业和信息化主管部门,各有关单位:
为深化落实《关于印发〈济南市支持空天信息(低空经济)产业发展的若干政策〉等4个产业发展政策的通知》(济工信字〔2025〕10号)要求,调动全社会力量攻克新能源装备产业发展亟须解决的技术难题,现公开发布济南市新能源装备领域创新任务“揭榜挂帅”榜单,并组织开展揭榜活动,有关事项通知如下:
一、榜单发布
在前期征集技术需求的基础上,市新能源装备产业发展办公室结合我市新能源装备产业链发展需要,确定了“揭榜挂帅”企业技术需求榜单,榜单内容见附件。
二、提报流程
(一)揭榜方基本要求
1.国内外有研究开发能力的高校、科研机构、企业等创新主体或其组成的联合体,须有较强的研发实力、科研条件和稳定的人员队伍;
2.能针对榜单需求,提出攻克关键核心技术的可行方案,掌握相关自主知识产权;
3.揭榜方为企业的,应具有独立法人资格,揭榜方与发榜单位无关联关系(含单方控制、共同控制与重大影响等关系)。
(二)提报揭榜意向
意向揭榜方应于4月1日前将揭榜意向书及相关佐证材料(word版及盖章pdf版)打包发送至邮箱xnyzb@jn.shandong.cn,邮件标题:榜单序号+榜单名称+揭榜单位名称,逾期无法受理。
揭榜意向书内容应包括:揭榜单位或联合体基本情况,国内外研究和产业化现状,核心技术攻关内容、实施方法和技术路线,现有工作基础,榜单指标响应情况与发榜单位联合产业化落地计划,揭榜方经费预算和联系方式等。
(三)揭榜意向评定
市新能源装备产业发展办公室组织技术需求单位对各揭榜意向进行论证,择优确定揭榜方。
附件:济南市新能源装备领域创新任务“揭榜挂帅”榜单.docx
济南市工业和信息化局
济南市新能源装备产业发展办公室
2026年3月24日










来源:济南市工业和信息化局

推荐阅读(点击以下链接跳转阅读)
Copyright © 2012-2018 碳排放管理师 版权所有 京ICP备2021040916号-2