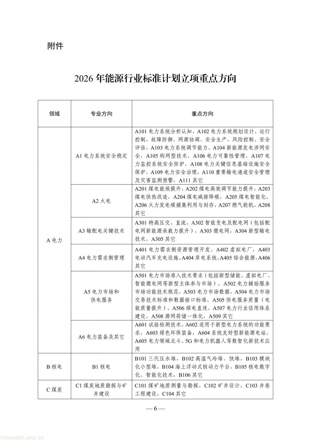
国家能源局于 2026 年 3 月印发《2026 年能源行业标准计划立项指南》,围绕能源安全保供与绿色低碳转型,统筹布局能源全领域标准体系建设,其中石油领域明确 4 大重点立项方向。一是聚焦油气勘探开发,完善勘探开发关键技术与装备标准,提升资源勘探开发效率与技术水平。二是围绕油气储运及基础设施,健全管网、储存、输送等环节标准,保障油气储运安全稳定运行。三是布局油气领域碳捕集利用与封存,配套 CCUS 技术规范,助力油气行业低碳降碳与 “双碳” 目标落地。四是聚焦炼油、煤制油气和绿色燃料,完善炼化工艺、绿色燃料生产及装备标准,推动传统炼化绿色升级与清洁燃料发展。本次指南紧扣新型能源体系建设,以标准引领油气产业提质增效、低碳转型与技术创新,为能源行业高质量发展提供坚实支撑。
具体如下:
国家能源局综合司关于印发《2026年能源行业标准计划立项指南》的通知
附件:2026年能源行业标准计划立项指南.pdf








来源:国家能源局

推荐阅读(点击以下链接跳转阅读)
Copyright © 2012-2018 碳排放管理师 版权所有 京ICP备2021040916号-2