1月15日,内蒙古自治区地方标准《电碳计量技术规范》(DB15/T 4259-2026)正式发布,该标准由内蒙古电力集团牵头,联合多家科研单位及相关机构历时两年攻关研发完成,将于2026年2月15日正式实施,作为全国首个省级电碳计量地方标准,其发布实施具有重要行业意义。
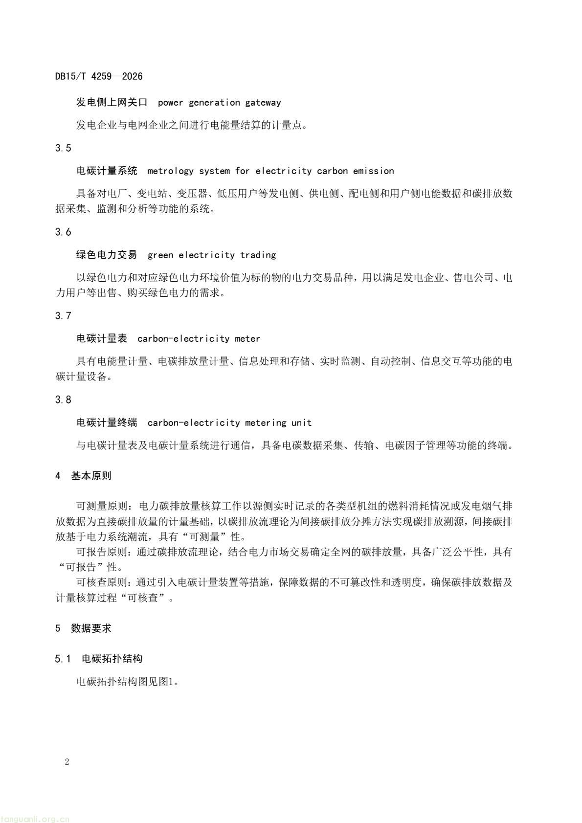
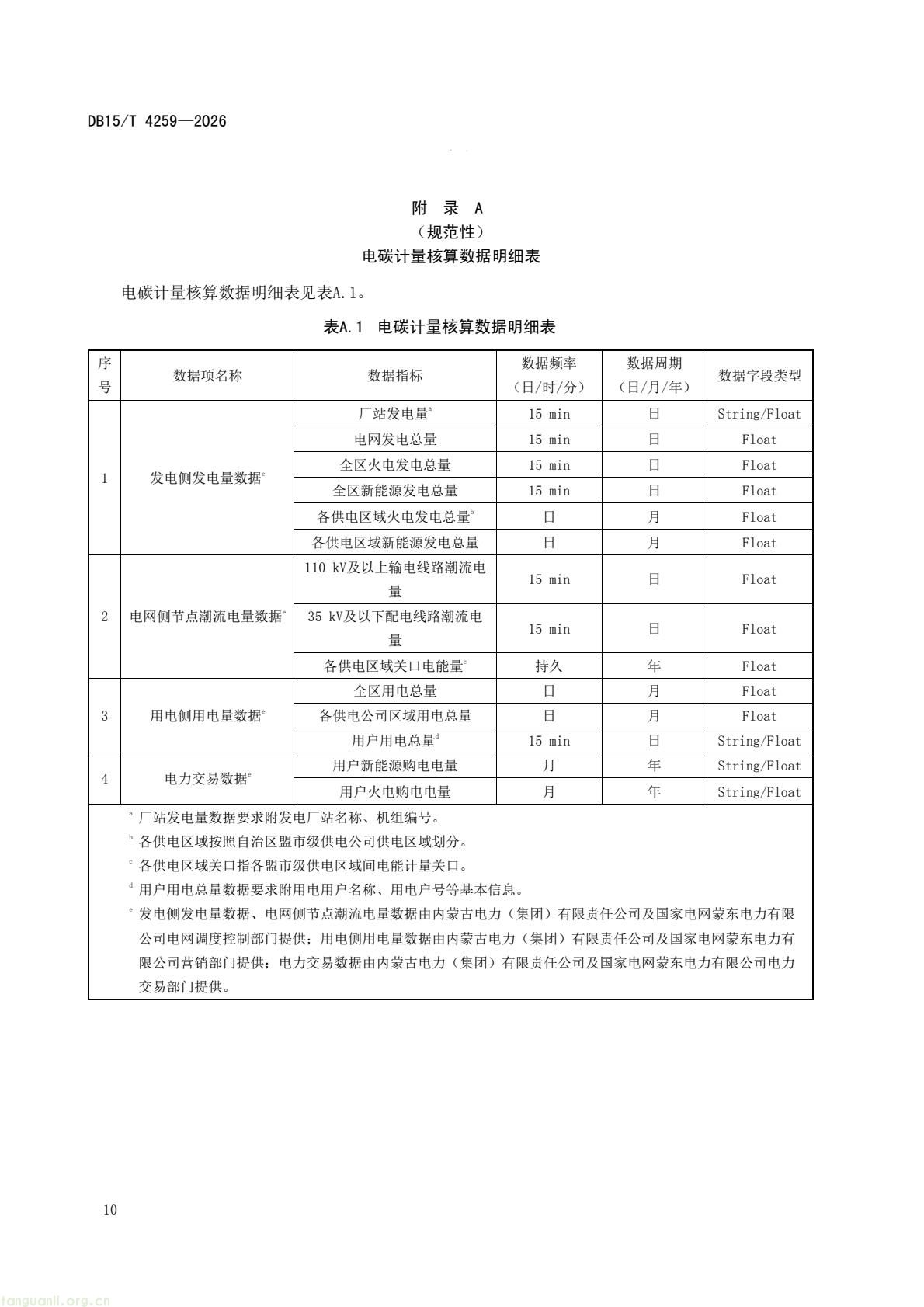
该标准系统整合了电力数据采集、碳排放量值传递、计量装置认证等关键技术,首次明确了从发电、输电、配电到用电的全环节碳计量方法,建立起覆盖煤电、风电、光伏等多种能源类型的碳排放因子数据库,有效破解了长期以来电碳核算标准不统一、数据可信度不足的行业痛点。
此次标准的发布,成功填补了我国电碳计量领域的技术空白,为内蒙古能源产业绿色转型提供了坚实技术支撑,也为全国电碳体系建设贡献了可复制、可推广的“内蒙古方案”。同时,标准严格对接国际碳核算标准,能帮助企业规避绿色贸易壁垒,助力区域碳市场规范化发展,为推进“双碳”战略落地、推动能源产业高质量发展奠定了标准化基础。
具体如下:
















来源:内蒙古市场监督管理局
Copyright © 2012-2018 碳排放管理师 版权所有 京ICP备2021040916号-2