2 月 6 日,广东省能源局发布通告,就公共机构领域 5 项地方标准向社会公开征求意见,此次征求意见的标准均为《公共机构能源资源消耗限额》系列修订版,分党政机关、教育机构、医疗机构、场馆、其他类型机构五大类别,覆盖公共机构主要类型。该系列标准由广东省能源局组织起草修订,且已纳入广东省市场监督管理局地方标准制修订计划项目。此次标准修订将进一步完善广东公共机构能源资源消耗管控的地方标准体系,为公共机构节能降耗、绿色低碳发展提供更贴合实际的规范依据。
标准具体如下:
1.《公共机构能源资源消耗限额 第1部分 党政机关(修订)(征求意见稿)》
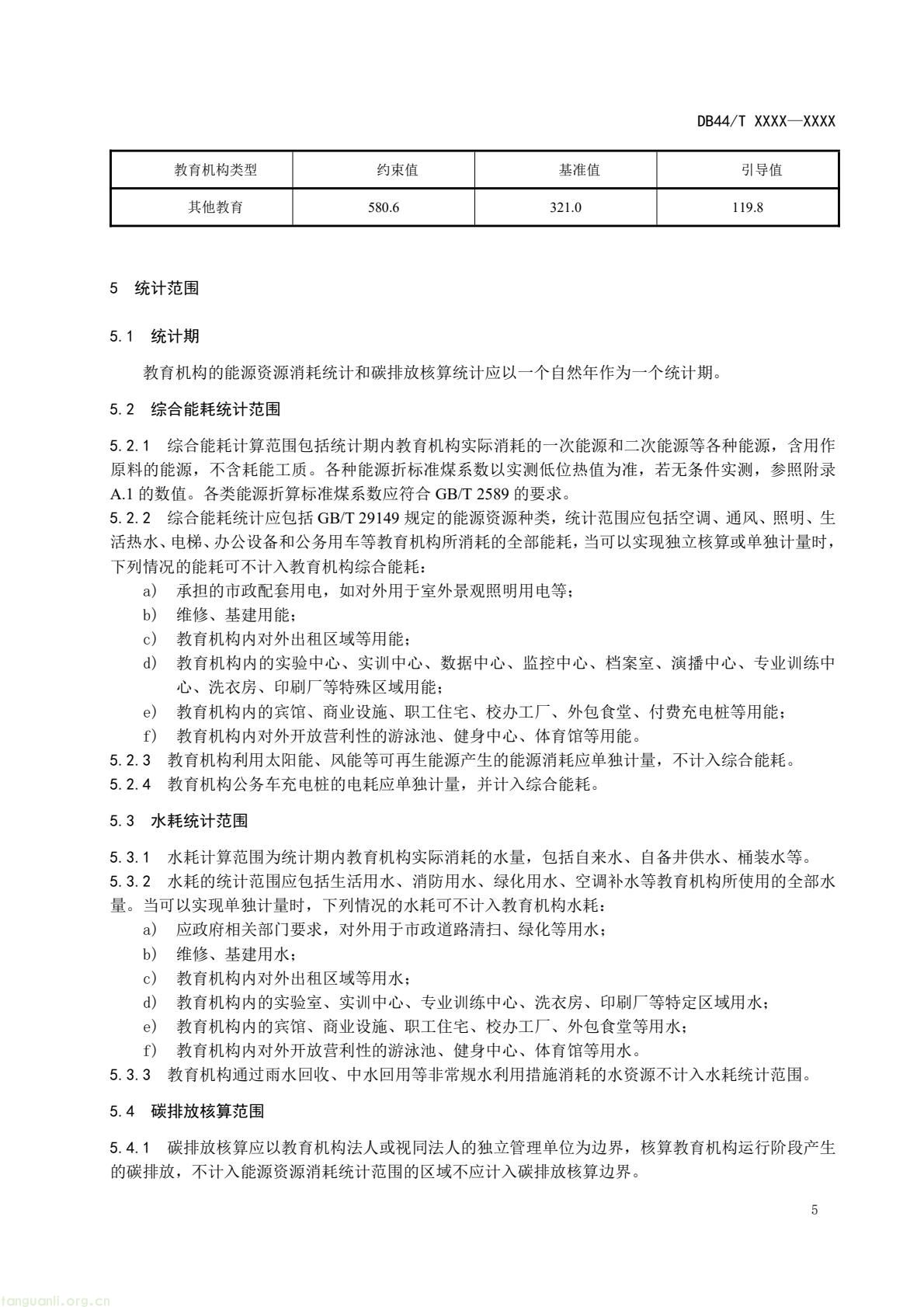
2.《公共机构能源资源消耗限额 第2部分 教育机构(修订)(征求意见稿)》
3.《公共机构能源资源消耗限额 第3部分 医疗机构(修订)(征求意见稿)》
4.《公共机构能源资源消耗限额 第4部分 场馆(修订)(征求意见稿)》
5.《公共机构能源资源消耗限额 第5部分 其他类型机构(修订)(征求意见稿)》
以上标准由广东省能源局组织有关单位起草修订,并已纳入广东省市场监督管理局地方标准制修订计划项目。
详情如下:

















































Copyright © 2012-2018 碳排放管理师 版权所有 京ICP备2021040916号-2