1月22日,广东省四部门联合印发大型活动碳中和工作通知,是地方将 “双碳” 目标具象化、场景化的关键举措,为全省大型活动绿色转型立起了明确标杆。通知紧扣生态环境部《大型活动碳中和实施指南》,结合广东实际细化标准,既守住全国统一规范底线,又凸显地方创新特色。
从实践维度看,通知明确 “减排优先、抵消补位” 原则,要求活动筹备阶段便制定全流程方案,覆盖场地、交通、餐饮等核心减排环节,这与十五运会 “全过程碳中和” 实践一脉相承,可有效避免 “重抵消、轻减排” 的形式化问题。强制与激励并重的机制设计,尤其强调党政机关、国企率先示范,能快速形成引领效应。依托广东成熟的碳市场与碳普惠平台,通知打通了减排量核算、抵消、公示全链条,既保障数据真实可追溯,又为企业、个人参与提供渠道。这不仅能推动赛事、展会等活动绿色升级,更能以点带面传播低碳理念,将大型活动的绿色实践转化为区域低碳转型的持久动力,为全国同类工作提供可复制经验。
具体如下:
广东省生态环境厅 广东省发展改革委 广东省体育局 广东省林业局关于做好广东省大型活动碳中和工作的通知
粤环〔2026〕2号
省各有关单位,各地级以上市生态环境局、发展改革局、体育局、林业局:
为深入贯彻落实党中央、国务院关于碳达峰、碳中和的决策部署,发挥党政机关示范表率作用,引领全社会践行绿色低碳理念,推动和规范我省大型活动碳中和工作,根据生态环境部《大型活动碳中和实施指南(试行)》(生态环境部公告2019年 第19号),结合我省实际,现将有关事项通知如下:
一、积极推动本辖区、本领域开展的大型活动实现碳中和。对本辖区、本领域组织开展的演出、赛事、会议、展览等较大规模聚集活动(参考标准见附件1),鼓励举办单位实施碳中和工作,推动活动组织者在活动筹备阶段制定碳中和实施计划,明确减排措施、抵销方式及完成时限,实施场地、交通、餐饮、耗材等方面的碳减排行动。
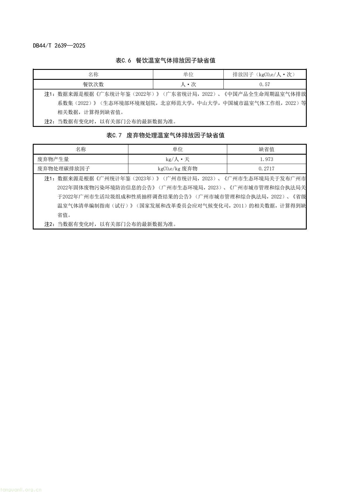
二、规范开展大型活动碳中和工作。在本省辖区内开展的大型活动碳中和工作,鼓励依据广东省地方标准《大型活动碳中和实施指南》(DB44/T 2639-2025)(附件2)组织实施。碳中和完成时间原则上不晚于活动结束后一年内,可通过自我声明(保存完整证据文件)或委托技术服务机构出具碳中和证书两种形式实现。举办单位需妥善保存相关数据、文件材料及抵销量注销证明,确保信息真实可追溯;技术服务机构需对出具的报告或证书承担责任,严禁弄虚作假。
三、组织做好大型活动碳中和声明宣传。鼓励大型活动组织者及其主管部门通过本单位官方网站、广东省碳普惠服务平台等公开相关领域大型活动碳中和结果声明,声明内容应包括活动基本信息、减排措施执行情况、排放量、抵销方式、碳中和实现时间等核心内容。
四、加强政策激励引导。推动将机关单位举办大型活动的碳中和情况作为公共机构节能考核的参考。对积极开展碳中和工作的企事业单位,在政策支持、信用评价、金融服务等方面予以优先考虑。鼓励金融机构开发针对性绿色金融产品和服务,支持大型活动碳中和工作。
五、积极发挥各级机关、事业单位和国有企业示范作用。相关单位举办的大型活动应率先开展碳中和。全省生态环境、发展改革、体育、林业系统今后举办的各类大型活动,原则上应落实碳中和要求,实现活动碳中和。
附件:1.各类大型活动参考标准
2.大型活动碳中和实施指南(DB44/T 2639-2025)
广东省生态环境厅 广东省发展和改革委员会
广东省体育局 广东省林业局
2026年1月12日
附件:
1.各类大型活动参考标准:
大型展览:现场参展人数超五千人次或展览面积三千平方米及以上;
大型演出、赛事:活动参与人数(含工作人员、观众等)三千人及以上;
大型会议:现场参加人数(不含线上)超三百人;
其他活动:线下参加人数超三百人。
























来源:广东省生态环境厅
Copyright © 2012-2018 碳排放管理师 版权所有 京ICP备2021040916号-2