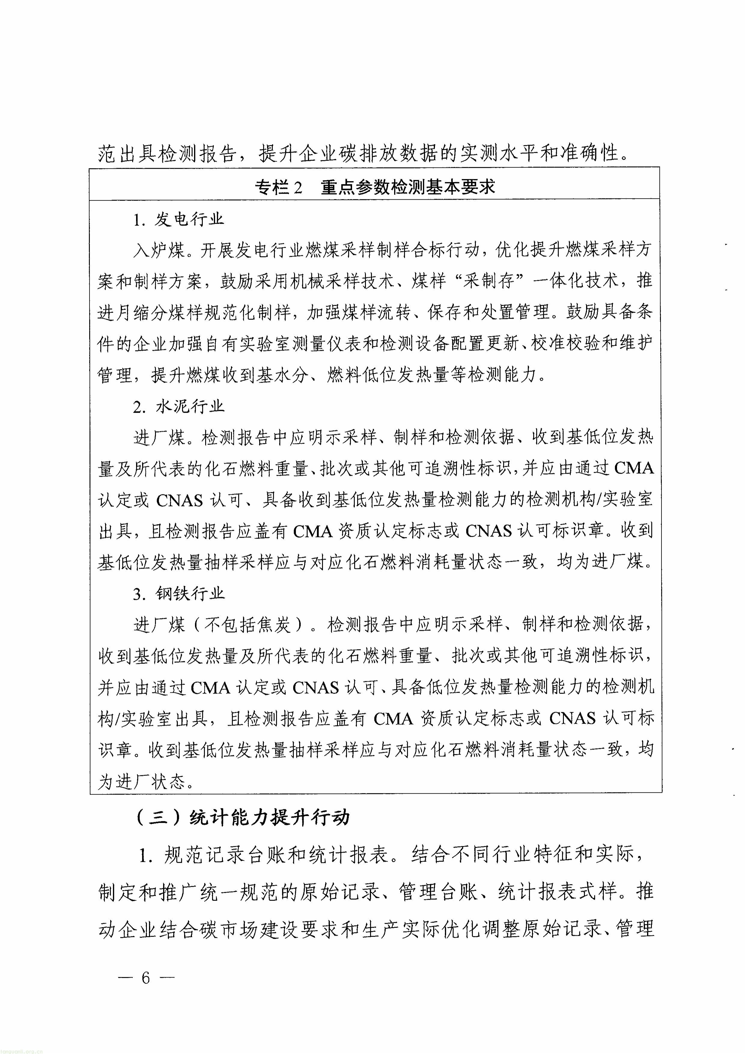
具体如下:
四川省生态环境厅 四川省发展和改革委员会 四川省经济和信息化厅 四川省政府国有资产监督管理委员会 四川省市场监督管理局关于印发《四川省发电、水泥、钢铁、铝冶炼行业碳市场能力提升实施方案》的通知
各市(州)生态环境局、发展改革委、经济和信息化局、国资委、市场监管局:
为更加积极参与全国碳市场建设,指导我省发电、水泥、钢铁、铝冶炼等纳入碳市场管理行业尽快提升碳市场能力,助力实现碳达峰碳中和目标,根据《中共中央办公厅 国务院办公厅关于推进绿色低碳转型加强全国碳市场建设的意见》和《四川省节能减排及应对气候变化工作领导小组办公室关于印发〈四川省碳市场能力提升行动方案〉的通知》要求,我们制定了《四川省发电、水泥、钢铁、铝冶炼行业碳市场能力提升实施方案》。现印发给你们,请结合实际贯彻落实。
四川省生态环境厅 四川省发展和改革委员会
四川省经济和信息化厅 四川省政府国有资产监督管理委员会
四川省市场监督管理局
2025年12月30日










来源:四川省生态环境厅
Copyright © 2012-2018 碳排放管理师 版权所有 京ICP备2021040916号-2