具体如下:
招远市人民政府
关于印发《招远市绿色低碳高质量发展实施方案》的通知
招政字〔2025〕41号
各镇人民政府,各街道办事处,市直有关部门,驻招有关单位:
现将《招远市绿色低碳高质量发展实施方案》印发给你们,请结合实际,抓好贯彻落实。
招远市人民政府
2025年12月3日
(此件公开发布)
招远市绿色低碳高质量发展实施方案
招远市是全国县域经济百强县、新型工业化标杆县,全省高质量发展先进县、工业强县、对外开放强县,正处于向千亿级城市迈进的关键时期。为贯彻省委、省政府《关于支持烟台打造绿色低碳高质量发展示范城市的实施方案》(鲁政字〔2024〕202号)精神,进一步提升城市发展能级,强化引领带动作用,在烟台加快建设绿色低碳高质量发展示范城市中“走在前、挑大梁”,制定本实施方案。
一、总体要求
以习近平新时代中国特色社会主义思想为指导,深入贯彻党的二十大和二十届二中、三中、四中全会精神,全面落实习近平总书记视察山东重要讲话精神,抢抓烟台绿色低碳高质量发展示范城市建设机遇,坚定扛牢“走在前、挑大梁”使命担当,完整准确全面贯彻新发展理念,主动服务和融入新发展格局,以绿色低碳高质量发展为主题,以改革创新为根本动力,统筹推进传统产业迭代升级、新兴产业培育壮大、未来产业前瞻布局,在培育发展新质生产力、发展绿色循环经济、构建清洁能源体系、加快数智化转型、全面深化改革开放、推进城乡融合发展上做典范,积极探索符合县域特色的绿色低碳高质量发展新路径,在全国百强县中努力赶超进位,建设富有竞争力的绿色低碳智能制造强市,奋力推进中国式现代化金都实践。
到2026年,县域经济综合实力明显提升,地区生产总值突破千亿大关。到2027年,现代化产业体系核心竞争力持续增强,清洁能源综合利用水平全面提升,区域城乡协调联动发展格局更加优化,城市人居环境和居民生活品质显著跃升。到2030年,绿色低碳高质量发展取得重大成效,在全省乃至全国形成一批具有较强竞争力的产业链群,城乡人居环境明显改善,在全国百强县中进一步争先进位。
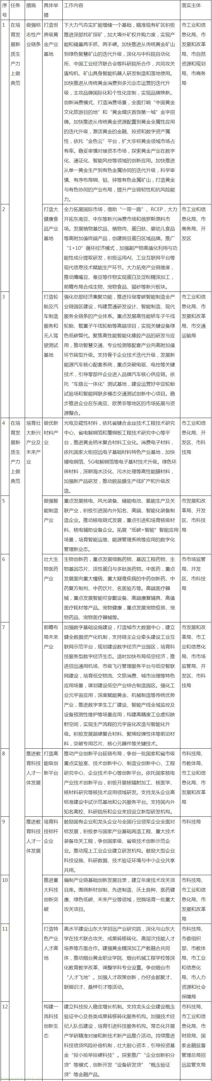
二、在培育发展新质生产力上做典范
(一)做强标志性产业链条
打造世界级黄金产业基地。按照夯实“一个基础”、加快推进“四个迭代升级”的发展路径,打造名副其实的黄金全产业链行业标杆,擦亮“中国金都”招牌。下大力气夯实扩能增储一个基础,瞄准现有矿区积极推进深部找矿探矿,加大埠外矿权并购力度,实现产能和储量两手抓、两手硬,做强矿业资源基本盘。加快推进从传统黄金矿山到绿色智慧矿山的迭代升级,瞄准无人化、智能化、绿色化发展方向,加强产业链共性技术攻关,深化与中科院自动化所、中国工业经济联合会等科研院所合作,共同攻关盾构机、矿山具身智能机器人研发制造和落地使用。加快推进从传统黄金消费到多元业态运营的迭代升级,在创意设计、市场拓展、美学工厂打造等方面与世界知名工作室达成合作,主攻品牌国际化和个性化定制,实现品牌焕新。创新消费模式、打造消费场景,建立产文旅全链条,全面打响“中国黄金文化旅游目的地”和“黄金婚庆首饰第一城”金字招牌。加快推进从传统黄金资源配置到黄金全属性应用的迭代升级,在做好黄金生产、消费用金、工业用金的基础上,激活黄金的金融、投资和数字资产属性,依托“金色云”平台,扩大非标黄金领域市场占有率。稳妥审慎对接资本市场,布局数字黄金,探索黄金产业在数字化、通证化、智能风控等领域的创新应用,为行业数字化转型树立新标杆。加快推进从单一黄金生产到有色金属协同的迭代升级,以云南、新疆、非洲、南太平洋等板块的落地项目为基本盘,辐射周边规模化在产、近产项目和有潜力的大型项目,科学审慎、有序布局铜、铅、锌等有色金属矿山,打造黄金与有色协同的产业布局,提升产业链韧性和抗风险能力。到2027年,黄金产业链条总产值突破1400亿元。
打造大健康食品产业基地。持续强化龙头企业引领作用,在稳定粉丝生产销售基础上,拓展以豌豆蛋白为生产原材料的大健康食品产业上下游,实现品牌价值链向中高端迈进。全力拓展国际市场,借助“一带一路”、RCEP,大力开拓东南亚、中东等新兴消费市场和俄罗斯原料市场。积极抢占国内市场份额,做好国内外标准认证衔接,深化与行业头部企业合作,发展植物基饮品、植物肉、蛋白肽、婴幼儿食品等高附加值终端产品,创建豌豆蛋白区域品牌,推动产业从出口主导向内外贸协同发展转型,持续巩固“招远蛋白”领先地位。推广“1+10”循环经济模式,加强副产物高值化利用与功能性成分提取研发,积极运用AI、工业互联网平台等现代信息技术赋能生产环节。大力拓宽产业链维度,推动鹰嘴豆、蚕豆等作物实现蛋白及淀粉精深加工,前瞻布局合成生物、宠物食品、猫砂等新兴板块,积极培育新的产业增长点。到2027年,食品产业产值突破70亿元。
打造轮胎及汽车制造服务和无人驾驶测试基地。强化总部经济集聚功能,推进玲珑零碳智能制造全产业链园区建设,构建贯通研发设计、智能制造、现代服务全链条的产业体系。重点发展高性能轿车子午线轮胎、载重子午线轮胎等高端项目,实现关键设备绿色低碳替代,打造全球轮胎行业能效标杆。深入推进国家级先进制造业和现代服务业融合发展试点建设,聚焦高性能智能化橡胶产品的研发与应用,推动智慧交通、专业检测等配套产业向高附加值环节转型升级。支持骨干企业技术迭代升级,发展新能源汽车核心配套系统,重点突破电驱、电控等关键技术,引导零部件企业进入品牌汽车核心供应链。加快布局“人工智能+应用场景”,依托“车路云一体化”测试基地,建设运营好中亚轮胎试验场和智能网联多模态交通测试创新中心项目,打造具有国际影响力的汽车产业制造服务双中心。支持企业有序开展全球布局,稳步推进在东南亚、欧美非等地区的市场拓展与资源整合,实现全球范围内的产业协同与高质量发展。到2027年,轮胎及汽车现代服务产业产值突破180亿元。
(牵头单位:市工业和信息化局、市发展和改革局,责任单位:市自然资源和规划局、市商务局、市交通运输局、开发区)
(二)培育壮大新兴产业及未来产业
做优新材料产业。瞄准光电及磁性材料、消费电子材料、绿色环保材料等重点领域,探索在先进基础材料、关键战略材料和前沿新材料等方向的应用,打造从基础材料到终端产品的完整产业链条。光电及磁性材料,依托省键合金丝技术工程技术研究中心、省电解铜箔和覆铜板工程技术研究中心等平台,推进黄金纳米复合材料工业化,拓宽黄金纳米材料在化学催化材料、新能源电池材料、医用靶向材料、军工级航天材料等领域的应用开发,延伸光电及磁性材料产业链条,打造国家级贵金属新材料研发及产业化核心承载区。消费电子材料,依托国家火炬招远电子基础材料特色产业基地,加快锂电铜箔、5G电解铜箔等电子基材技术升级,推动产业向集成电路、汽车电子等领域延伸,构建具有国际水准的电子材料产业基地。绿色环保材料,深耕海水淡化、污水处理等高性能膜材料,加强新产品研发,推动脱盐膜生产线扩产和升级改造,打造全国知名“膜”材料产业研发制造基地。前瞻布局半导体材料、石墨烯、3D打印材料等前沿领域,促进新材料与新能源、航空航天等终端产业融合发展。
做强智能制造产业。挖掘中广核核电、海上光伏等清洁能源及“核风光氢储”整体优势,大力开展以电招商、以汽招商、以碳税招商,重点发展核电、风光装备、储能电池、氢能生产及关联产业,积极引进国内外知名、高端、智能化装备制造企业。推动核电链式发展,重点引进和培育核级材料、核电辅助设备企业,推动核电装备制造业规模化、集聚化、高端化发展,打造重要的核电装备产业基地。加快推进新一代信息技术和清洁能源装备制造业融合发展,拓展“低碳+智能”智能应用场景,培育智能运维、能源管理系统等应用的数字化管理新业态,促进产业智能化升级与绿色低碳协同发展。
壮大生物医药产业。瞄准生物创新药、中医药、医用新材料、高端医疗器械和宠物健康,深化与知名药企合作,推进改良型新药与高端制剂研发,形成自主知识产权产品体系。生物创新药,重点发展细胞药物、基因工程药物、生物基因芯片、活性蛋白与多肽类药物,支持企业开展高壁垒特色原料药、改良型新药研发与绿色生产,积极引进和培育基因与细胞治疗、新型疫苗等领域项目,加快建设区域特色原料药CDMO/CMO基地。中医药,重点发展面向重大慢病、重大疑难疾病的中药创新药、中药复方制剂、中药饮片、名医验方等。高端医疗器械,重点发展智能可穿戴设备、高端康复辅具、高值医疗耗材等产品。宠物健康,重点发展宠物疫苗、宠物药品、宠物医疗器械等。
前瞻布局未来产业。聚焦数字经济、低空经济、工业元宇宙等重点领域,科学谋划、招引、储备一批未来产业项目,抢占未来产业新赛道。加强数字基础设施建设,打造城市大数据中心,建立健全数据资产化机制,支持链主企业牵头建设工业互联网示范平台,规划建设数字经济产业园区,培育科技服务型数字经济生态,打造具有招远特色的数字产业集群。适时加快布局低空经济,推进招远通用机场、市级飞行管理服务平台与低空智联网建设,支持布设各类起降平台,同步探索新一代通信监视技术的应用,打造智能低空设施网络;培育低空物流、文旅消费、城市治理等特色应用场景,开通无人机物流配送示范航线,开发多样化低空旅游产品;谋划建设低空产业综合制造园区,招引无人机整机及核心零部件企业。强化工业元宇宙应用,深度赋能黄金、机械制造等传统优势产业,推进数字孪生工厂建设、智能产线全域监控及设备预测性维护等场景应用,构建高精度工业虚拟映射空间,实现生产流程的元宇宙化改造与智能化升级,打造区域性工业元宇宙创新中心。积极发展超硬复合材料、聚烯烃弹性体等前沿材料,突破专用芯片、核心元器件等关键技术,构建安全可靠的本地供应体系。
(牵头单位:市工业和信息化局、市发展和改革局、市市场监管局、开发区,责任单位:市科技局)
(三)推进教育科技人才一体发展
打造高能级创新平台。持续加大科技创新平台培育力度,推动产业创新平台延链布局,争创一批国家和省市级重点实验室、技术创新中心、制造业创新中心、工程研究中心、企业技术中心等创新平台。依托国家核电产业技术创新平台,积极开展核辐射加工、核医学、核材料研究等核技术应用领域研发。支持龙头企业高标准建设中试示范基地和公共服务平台。支持国内外知名高校、科研院所和企业来招设立新型研发机构。到2027年,烟台市级以上科创平台达到90家左右。
培育科技标杆企业。实施科技领军企业培育计划,制定精准扶持政策,培养龙头型和高速成长型科技领军企业。鼓励国有企业和龙头企业与全国行业领军企业全面对标发展,加大研发投入,增强自主研发能力,积极参与国家产业基础再造工程、重大技术装备攻关工程,争创国家级、省级技术创新示范企业。支持企业加大研发投入,推动规上工业企业建立研发机构。鼓励大型企业科技设施、科研数据、技术验证环境与中小企业共享共用,培育聚集一批中小型科技企业。到2027年,全市规上工业企业研发投入年均增长10%以上,建立研发机构的占比达到60%以上,每年新增科技型中小企业20家左右、高新技术企业10家左右。
推进重大科技创新突破。聚焦节能降碳、生态环保、核能应用、黄金加工、清洁能源、智能制造等领域,开展“科技攀峰”行动计划,编制产业链基础创新发展目录,建立年度技术攻关项目库,强化绿色低碳技术供给能力。围绕新材创制、先进制造、沃土良种、医药健康、绿色低碳、未来产业等领域,挖掘培育一批重大攻关项目。到2027年,争取承担省市级重大技术攻关项目8项,全面增强产业链供应链自主可控能力。
打造特色产业人才高地。高水平建设具有招远特色的人才集聚节点,融入烟台人才发展布局,加快吸引集聚科技领军人才和创新团队、青年科技人才、卓越工程师和高技能人才等战略人才力量。高水平建设山东大学招远产业研究院,深化与山东大学在技术联合攻关、成果转移转化、高层次技能人才培养等方面合作。建强黄金精深加工产教融合共同体,推动烟台黄金职业学院、烟台机械工程学校等深化教育教学改革、调整学科专业设置,推动产教深度融合、协同育人,每年培育高技能人才600人以上。争创烟台市“人才飞地”,支持国内外科研人员和团队带科技成果来招落地转化。加强人才政策创新,强化人才服务保障,办好金都聚才、联姻识才、桑梓引才等活动,每年引进各类青年人才3000名以上。
构建一流科技创新生态。建立科技投入稳定增长机制,到2027年研发投入强度达到1.9%左右。强化中试验证环节建设,支持龙头企业建设概念验证中心及各类成果转移转化服务机构。加强技术经纪人队伍建设,培育引进研究试验、创业孵化、技术转移、知识产权服务、工业设计、勘察设计等科技服务机构。常态化开展产学研精准对接和新技术新产品推介活动,推进科技成果转化。加大科技金融支持力度,持续推进科技信贷风险补偿机制,壮大耐心资本,引导投资基金“投小投早投硬科技”,每年引导金融机构发放科技贷款2亿元左右。探索推广“企业创新积分贷”等模式,创新开发“设备研发贷”“概念验证贷”等金融产品。
(牵头单位:市科技局,责任单位:市委组织部、市教体局、市工业和信息化局、市发展和改革局、市人力资源和社会保障局、市财政局、国家金融监督管理总局招远监管支局)
(四)推进特色产业园区建设
推动开发区“二次创业”。强化园区主阵地作用,实施招远经济技术开发区扩容提质工程,优化产业布局,深化体制机制改革,提高配套设施水平,持续做优产业生态、创新生态、发展生态,打造烟台绿色低碳发展的创新集聚区。坚持“产业链+园区”招商一盘棋,完善“链园结合”科学引导机制,紧盯链主企业、行业龙头企业、500强企业,大力开展产业链招商、以商招商、绿电绿汽招商,“图谱式”补齐产业链条短板,加快形成集聚效应,抢占产业竞争新的制高点。深化开展绿色低碳高质量发展建设试点,加快推出一批可操作、可复制、可推广的经验做法。推进重点领域、重点区域工业用地盘活、土地流转,推动闲置资产整体盘活,拓展产城融合发展空间。推行“管委会+平台公司”管理模式,依托深圳离岸孵化器、颐高孵化器、老虎工业云、中科慧远等科创平台,搭建与发达地区科技成果落地“空中走廊”,支持链主企业参与园区开发运营,建设一批产业综合体项目,争创国家和省级产业示范基地。
统筹打造特色产业园区。强化特色产业集聚和产业生态培育,抓好标志性产业链布局,重点打造“核心区+四大特色园区”平台。以绿色低碳智能制造产业园为核心区,重点布局新能源装备、交通检测控制装备、低碳环保装备、矿山精密专用装备等高端装备制造项目和电子信息装备、人工智能等未来产业项目,打造零碳智能园区。中德新材料产业园,重点引进先进基础材料、关键战略材料和前沿新材料等产业化项目。健康食品产业园,重点引进豌豆淀粉、蛋白及纤维系列产品开发项目,提升营养保健食品、功能性饮料、蛋白肉、淀粉深加工等产品品质,打造健康食品产业园示范区。生物医药产业园,重点引进生物创新药、免疫治疗药、高端医疗器械、宠物健康等领域项目,打造符合国际标准的“金都药谷”。双创示范园,集中招引“小而精、小而强”的高科技项目,打造集研发、设计、生产、服务等于一体的高科技产业园区。
(牵头单位:开发区、市发展和改革局,责任单位:市工业和信息化局、市市场监管局、市科技局)
三、在加快发展绿色循环经济上做典范
(一)大力发展绿色生态产业
发展生态循环农业。依托苹果优势产业集群项目实施,高水平建设苹果现代农业产业园、苹果标准化示范园区、果品加工产业园区,打造烟台苹果优势特色产业集群核心区。推进花生产业全链条升级,建设花生特色品种繁育基地、高油酸新品种种植区,推进“育种—种植—收储—研发—深加工—销售”一体发展。支持胶东肉鸡国家级优势特色产业集群建设,加快培育打造甘薯、肉牛、生猪等农产品加工产业集群。推广秸秆和果木枝废弃物、豆类加工废弃物、畜禽粪污等循环利用模式,探索全县域循环农业发展路径。加强“龙口粉丝”“齐山蜜薯”“烟台苹果·招远味道”等特色农产品品牌建设,打响“农鑫优选”区域公共品牌。
推动文旅产业升级。充分发挥“金、泉、山、海、古村落”资源优势,坚持具有黄金特色的产文旅融合发展模式,打造“一剧、一馆、一场、一厂、一会、一镇”多元融合发展载体,全面打响“中国一流黄金文化旅游目的地”和“黄金婚庆首饰第一城”金字招牌。“一剧”,即策划筹备一部谍战影视剧,深入挖掘招远人民密送黄金的历史故事,打造一部剧情丰富、影响力高、口碑效应好的优质作品,提升城市知名度和美誉度。“一馆”,即建设一个红色文化展馆,打造成为在全省乃至全国范围内都极具影响力的党性教育现场教学点。“一场”,即高水平运营好金都宋华,以“宋韵+黄金文化”为风格主题,促进金品、餐饮、观影、娱乐等全业态消费,打造全国县级市首个集“观、听、演、品、玩、购”六维一体兼具美学价值的黄金文旅“宋韵游”。“一厂”,即加快建设中国金都国民黄金珠宝首饰超级美学工厂,打造生产管理运营、产品展览销售、产业链全景体验“三中心”和技术创新、文化创意、数字化创效“三高地”,构建集科普教育、文化传播、品牌展示、互动体验于一体的沉浸式产文旅空间。“一会”,即高质量办好国际黄金产业发展大会,联动举办珠宝首饰展销会等重大活动,持续擦亮“中国金都”城市IP。“一镇”,即加快以金镇景区为主体的罗山黄金文化旅游区整体提升改造,实施好黄金博物馆数字化升级、金镇整体修缮、喜文化园建设等重点项目,培育特色市集和夜间消费,打造“可玩可住、可带走的黄金旅游风景廊道”。
推进生态产品价值实现。以烟台国家生态产品价值实现机制试点建设为契机,开展自然资源统一确权登记,逐步实现自然资源确权登记全覆盖,明确生态产品权责归属,建立权责明确的自然资源资产产权体系。积极开展生态产品价值评价、经营开发、保护补偿、绿色金融支持等探索,完善政府主导、企业和社会各界参与、市场化运作、可持续的生态产品价值实现路径。探索林权、碳排放权、排污权等资源权益交易机制,推动生态资源权益交易。
(牵头单位:市农业农村局、市文化和旅游局、市发展和改革局,责任单位:市科技局、市财政局、市自然资源和规划局、市林业局、烟台市生态环境局招远分局)
(二)推进园区和企业绿色循环化改造
促进资源高效综合利用。坚持源头管控、全过程减污降碳,完善资源总量管理和全面节约制度,加强废弃物综合利用、能量梯级利用、水资源循环利用,全面提升资源利用效率。鼓励黄金、蛋白等重点领域应用绿色低碳先进技术开展清洁生产,构建废弃物循环利用体系,实现工业固废源头减量和规模化、高值化利用。加快“无废城市”建设,打造一批“无废企业”“无废工业园区”,重点推动氰化尾渣等固废危废存量持续削减。
加快企业节能降碳改造。实施节能降碳改造行动,充分发挥能效标准、差别电价、节能监察等政策激励约束作用,引导企业开展设备更新、工艺升级、流程优化。强化产品碳足迹管理,加快推进“双碳”智慧管理平台建设,提升智能化、标准化、服务化水平,推动实现企业碳排放实时监控、智能分析和精准管理。
建设绿色工业园区。推进绿色工业园区建设,积极创建省级零碳园区,加快发展绿色低碳产业,提升清洁能源应用比例,同步推进源网荷储一体化、虚拟电厂、零碳服务机构建设,推动能效水平标杆化、生产过程清洁化、能源供给零碳化、基础设施绿色化、资源利用循环化、运营管理数智化。支持企业推广实施绿色产品认证与标识体系,推动实现产品全生命周期绿色管理,加快建设绿色工厂。到2027年,每年新增市级以上绿色制造项目(含绿色工厂、工业产品绿色设计企业、绿色供应链管理企业和绿色工业园区等)3个以上。
(牵头单位:市工业和信息化局、市发展和改革局、开发区,责任单位:烟台市生态环境局招远分局、市水务局)
(三)完善生态环境保护体系
加强生态系统保护修复。加强罗山省级自然保护区、烟台沿海防护林省级自然保护区招远段、山东砂质黄金海岸国家级海洋公园等自然保护地建设。实施荒山绿化彩化、退化林修复等工程,推进罗山、阜山、勾山等重要山体森林生态系统提质增效。推进矿山地质环境治理,积极探索符合招远实际的矿山修复治理模式,加快建设绿色矿山。严格控制市域北部滨海地区浅层地下水开采,防止海水入侵。
发力环境污染综合治理。深入打好蓝天、碧水、净土保卫战,巩固提升“山水林田湖海”生态治理成效。统筹推进“抑尘、减排、禁烧、控煤、联防”五大行动,确保空气质量保持国家二级标准。严格地表水、地下水污染协同防治,推进工业、城镇、农村水污染三源治理。开展入海河流综合整治工程和美丽示范河湖建设,强化界河总氮治理。加强农业面源污染防治和农业废弃物资源化利用,提升耕地土壤质量。提高固废危废集中处置能力,安全处置危险废物、医疗废物。
倡导绿色生活方式。实施绿色低碳全民行动,扩大政府绿色采购覆盖范围,建立健全县级“碳普惠”公众参与机制。开展绿色家庭、绿色学校、绿色社区创建行动,引导居民践行绿色消费方式,推广节能环保产品,倡导公共交通工具、新能源汽车、自行车等绿色低碳出行,推进垃圾分类和废旧物品资源化利用,推动形成崇尚绿色低碳和生态文明的社会氛围和生活风尚。
(牵头单位:烟台市生态环境局招远分局,责任单位:市自然资源和规划局、市水务局、市发展和改革局、市农业农村局、市林业局、市综合执法局)
(四)推动“两高”行业能效提升
坚决遏制“两高”行业盲目发展,加速淘汰煤电、建材等行业低效落后产能,对能耗、环保、安全、技术达不到标准和属于淘汰落后产能的企业,依法依规坚决关停退出。依托省级“两高”行业电子监管平台,对“两高”项目全面推行动态监控,确保“两高”企业能效达到国家、省标杆水平和基准水平的平均值以上。新建“两高”项目实行窗口指导、提级审批,严格落实产能、能耗、煤耗、碳排放、污染物排放减量或等量替代。
(牵头单位:市发展和改革局,责任单位:市工业和信息化局、烟台市生态环境局招远分局)
四、在构建安全高效清洁能源体系上做典范
(一)积极安全有序发展核电
稳步推进核电站项目建设。在确保绝对安全前提下,有序推进招远核电一期2台120万千瓦压水堆核电机组项目落地建设,加快招远核电二期工程核准进程,力争2025年年底具备核准条件,形成梯次接续、压茬推进开发局面。科学做好北部片区空间发展研究,安全有序开展核岛、冷却塔、配套服务区等建设。以中广核等骨干企业为龙头,引进核电上下游配套产业。坚持核电安全为本,积极稳妥、高效安全推进核电发展,实现核电站建设与周边社会发展相互促进、共处共融。
发展核技术应用产业。着眼三代及以上先进核电技术项目建设,加强主管道、法兰、风机、仪器仪表、电缆等配套装备研发制造,重点攻克关键仪控装备等“卡脖子”技术难题,推动核电装备制造业规模化、集聚化、高端化发展。积极探索核能小堆技术研究和应用示范,探索开展核技术在工业供汽、电解制氢、海水淡化等方面的应用,引进培育一批高科技骨干企业。
开展核能综合利用。探索拓展“核电+服务”“核电+旅游”“核电+会展”等“核电+”先进制造业与现代服务业“两业”融合模式,建设“核能+”综合利用评价示范基地。加强核能余热利用,面向周边开展核能供暖、核能供汽、核能制冷等服务,逐步扩大核能供暖供汽范围。强化数智赋能,构建集机组与设备检修、大数据与软件开发、综合试验、技能培训、人工智能、技术支持服务等于一体的核能综合利用产业链。
(牵头单位:市发展和改革局,责任单位:市综合执法局、市工业和信息化局、张星镇、市核电项目服务保障中心)
(二)推动“风光氢储”高效发展
做优做强风电及光伏产业。推动海上风电集中连片开发,形成规模化、基地化效应,探索低成本开发海上风电的路径。根据国家和省市政策,适时启动陆上风电改造升级、集中及分散式风电开发建设。探索建设“海上能源岛”,积极推动国家批准用海项目前期工作,加快办理用海、用电、环评等手续,争取纳入国家深远海海上风电示范,探索海上风电、光伏发电和海洋牧场融合发展。推进屋顶分布式光伏规模化开发试点建设,推动光伏发电与农业、养殖业、生态环境治理等融合发展。探索组建风电及光伏产业链协同创新中心,积极引进风机、海缆、轴承、光伏电池、光伏设备以及光伏配套产业链项目。
培育氢储等清洁能源产业。稳步推进新型储能试点示范,积极开展先进压缩空气储能、钠离子电池、固态锂离子电池技术、飞轮储能技术规模化应用以及核电抽汽蓄能等示范应用。探索布局“制氢-储氢-加氢-用氢”产业,建设氢能研发中心,推动制氢、储氢、加氢、用氢示范应用和产业化发展。发展储能变流器等储能产业,引进储能逆变器及储能集成系统企业。促进海上风电、海上光伏配置新型储能项目落地,提升海上风电系统的消纳利用水平和容量支撑能力。
推动“核风光氢储”一体化发展。依托招远核电基荷电源作用,以核能为基,以太阳能、风能、储能为辅,推动核能综合利用,以电力、热力、氢气、暖气等为媒介,打造招远特色零碳发展模式。依托清洁能源开发空间,陆海联动集聚打造核电、风光装备、储能电池、氢能生产及关联产业大规模生产基地。
(牵头单位:市发展和改革局)
(三)拓展清洁能源应用场景
打造智慧能源系统。以核电站为中心,推动“核风光氢储”互联互通、协同调度和智慧控制,打造具有自我调节能力的一体化智慧能源系统。依托招远经济技术开发区探索区域综合能源服务机制试点,提升智慧能源协同服务水平。推动多种清洁能源智能定制,鼓励工业企业、园区建设绿色微电网,优先调度可再生能源电力。推动新型电力系统与“两重”“两新”政策有效衔接,加快电力系统数字化、智慧化改造升级,引入AI技术优化设备监测、智能工单处理等,建设坚强智能电网。探索建设分布式智能电网项目,推动电网适应量大面广的分布式能源发展。
探索新型电力运行模式。紧盯国家绿电供给相关政策,探索绿电交易,畅通绿证交易服务渠道。鼓励清洁能源企业开展以碳交易为主的碳管理服务,扩大绿电消费。对有绿电需求的产业园区或出口型企业,支持采取物理或虚拟方式,创新清洁能源电力供给模式,打造一批高比例消费绿色电力的园区。强化电力运行监测分析和预警调控,提高发电安全运行水平。依托核电基荷电源作用,开展“清洁能源+储能”“源网荷储”一体化和多能互补工程示范,支持采用就地就近消纳、绿电交易、虚拟电厂、分布式自发自用等模式试点建设,打造绿电制造县级样板城市。
(牵头单位:市发展和改革局、烟台市生态环境局招远分局、开发区)
五、在加快推进数智化转型上做典范
(一)大力发展数字经济
培育数字经济核心产业。深化与数字经济龙头企业战略合作,加快数字经济产业建设,发展大数据、云计算、物联网、人工智能、虚拟现实(VR)、增强现实(AR)等产业。依托“金色云”产业互联平台,系统构建“在线商城”“黄金回收”“协同设计”“个性定制”模块,畅通黄金产业“原料—设计—生产—仓储—物流—渠道—电商—回收”线上业务,积极参与黄金行业标准制定,发展黄金珠宝直播电商,构建黄金数字经济生态,拉动具备万亿级潜力的非标黄金交易大市场,打造全国贵金属产业双跨平台及数字经济中心。实施数字经济新业态培育行动,支持建设数字供应链,支持企业打造产业“数据中台”,整合、集聚、共享行业资源,建设跨时空的虚拟产业园和产业集群。
推进产业数字化转型。实施“智改数转网联”工程,全面系统推动企业研发设计、生产加工、经营管理、销售服务等业务数字化转型。培育引进智能制造系统解决方案供应商,推动与企业供需互动、联合创新,推进工艺、装备、软件、网络的系统集成和深度融合。积极争创智能制造示范企业(平台、工厂),梯度培育数字化转型标杆企业,建设国家级新型工业化产业示范基地。到2027年,每年新增1家智能工厂(数字化车间)、4家以上晨星工厂,规上工业企业数字化转型基本实现全覆盖,数字经济核心产业增加值占比达到14%以上,制造业数字化、网络化、智能化水平进入全省县级城市前列。
实施“人工智能+”行动。探索DeepSeek等大模型行业应用,协同构建技术和商业新模式。与中科院自动化所、中国工业经济联合会、浙江大学、山东大学等科研院所合作,组建创新联合体,共同攻关盾构机、矿山具身智能机器人等新型矿山装备的研发制造和落地使用,打造全国领先的智能化矿山设备制造产业集群。联合中国矿大、华为矿山军团等优势力量,探索搭建“黄金矿山工业互联网平台”,推动5G+VR远程采矿、地下自动驾驶、岩爆AI检测等应用,打造国家级智能矿山标杆。发挥工业云数创中心作用,瞄准黄金矿产、轮胎及汽车制造、核能装备、机械装备等标志性产业链,鼓励链主企业率先参与工业互联网建设及应用,打造一批特色工业互联网智能制造应用示范平台。
(二)夯实数字经济底座
完善信息网络基础设施。推动5G、千兆光网、算力基础设施、物联网、北斗基准站等高品质信息基础设施规模化集约化布局,推进双千兆城市、矿用5G专网、海洋高速宽带建设。提高物联网在工业制造、农业生产、公共服务、应急管理等领域的覆盖水平。加快布局构建合理、规模适度、保障有力、绿色集约的数据中心体系。力争到2027年累计建成5G基站1300个以上。
提升融合基础设施数智化水平。稳步构建智能高效的融合基础设施,提升基础设施网络化、智能化、服务化、协同化水平。推进市政、能源、交通运输、水利、生态、教体、文旅等领域基础设施数字化改造。推动新型城市基础设施建设,提升市政公用设施和建筑智能化水平。构建先进普惠、智能协作的生活服务数字化融合设施。在基础设施智能升级过程中,充分满足老年人等群体的特殊需求,打造智慧共享、和睦共治的新型数字生活。
(三)建设数字政府数字社会
提升政务运行效能。聚焦“高效办成一件事”,围绕个人和企业全生命周期,持续拓展“一件事”集成服务场景范围。推动政务服务线上线下整体联动、全流程在线、向基层深度拓展,提升服务便利化、共享化水平。开展政务数据与业务、服务深度融合创新,增强基于大数据的事项办理需求预测能力,打造主动式、多层次创新服务场景。深化公共卫生、社会安全、应急管理等领域数字技术应用,推动实现重大突发公共事件的快速响应和联动处置。
提升社会服务数字化普惠水平。推动文化教育、医疗健康、会展旅游、体育健身等领域公共服务资源数字化供给和网络化服务,促进优质资源共享复用。加强人工智能技术在养老、困难群众管理服务等领域应用,强化就业、养老、儿童福利、托育、家政等民生领域供需对接,进一步优化资源配置,提高社会管理水平。促进社会服务和数字平台深度融合,探索多领域跨界合作,推动医养结合、文教结合、体医结合、文旅融合。
(牵头单位:市工业和信息化局、市大数据局,责任单位:市发展和改革局、市行政审批局、市交通运输局、市卫生健康局、市民政局、市教体局、市商务局、市水务局、市综合执法局、市应急管理局、市文化和旅游局、烟台市生态环境局招远分局)
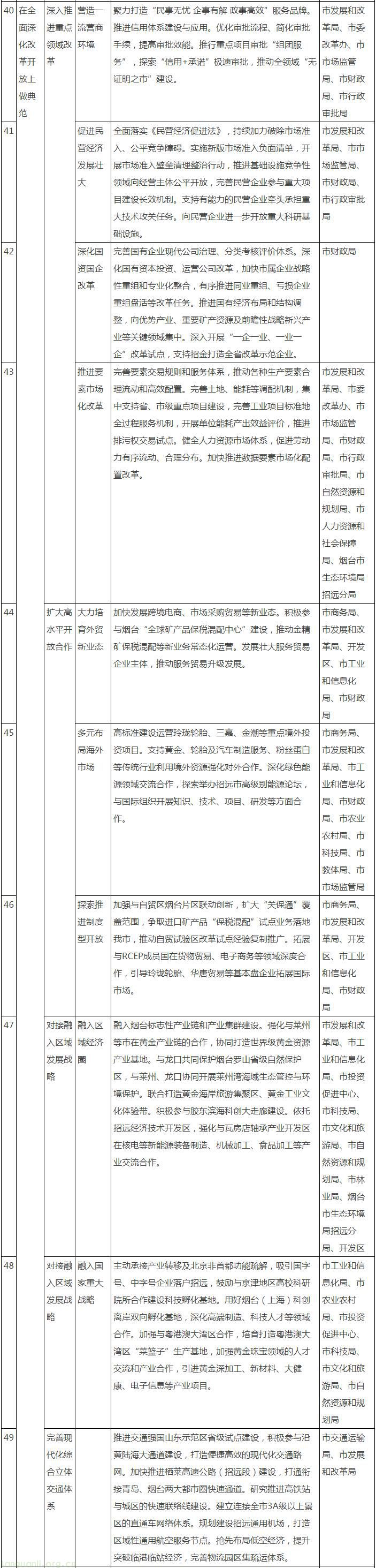
六、在全面深化改革开放上做典范
(一)深入推进重点领域改革
营造一流营商环境。深化营商环境改革创新,健全政企常态化沟通机制,聚力打造“民事无忧 企事有解 政事高效”服务品牌。依托“爱山东”政务服务平台,强化照片、文件等过程材料共享共用,推动更多惠企便民政策“免申即享、快速直达”。优化“综合查一次”“双随机、一公开”、信用监管和AI分析、远程视频监控、数据监测等非现场监管,减少入企检查次数。推进信用体系建设与应用,落实信用信息归集责任清单制度,实现信用信息全量归集、动态更新和精准共享。持续精简涉企审批,优化审批流程、简化审批手续,提高审批效能。推行重点项目审批“组团服务”,探索“信用+承诺”极速审批,推动全领域“无证明之市”建设。积极助企清欠,完善投诉处理、信用监督、案例曝光、约谈问责等机制,推动欠账问题长效化治理。
促进民营经济发展壮大。全面落实《民营经济促进法》,持续加力破除市场准入、公平竞争障碍。纵深推进全国统一大市场建设,实施新版市场准入负面清单,开展市场准入壁垒清理整治行动,推进基础设施竞争性领域向经营主体公平开放,完善民营企业参与重大项目建设长效机制。支持有能力的民营企业牵头承担重大技术攻关任务,向民营企业进一步开放重大科研基础设施。支持引导民营企业完善治理结构和管理制度,加强企业合规建设和廉洁风险防控。
深化国资国企改革。实施国企改革深化提升行动,完善国有企业现代公司治理、分类考核评价体系,建立国有企业履行战略使命评价制度。深化国有资本投资、运营公司改革,加快市属企业战略性重组和专业化整合,有序推进同业重组、亏损企业重组盘活等改革任务,做精培强国企核心主业。推进国有经济布局和结构调整,向优势产业、重要矿产资源及前瞻性战略新兴产业等关键领域集中。深入开展“一企一业、一业一企”改革试点,支持招金打造全省改革示范企业。
推进要素市场化改革。完善要素交易规则和服务体系,推动各种生产要素合理流动和高效配置。完善土地、能耗等调配机制,集中支持省、市级重点项目建设,完善工业项目标准地全过程服务机制,开展单位能耗产出效益评价,推进排污权交易试点。健全人力资源市场体系,促进劳动力有序流动、合理分布。加快推进数据要素市场化配置改革,建立数据产权、流动交易、权益分配、安全治理等制度体系。
(牵头单位:市发展和改革局,责任单位:市委改革办、市市场监管局、市财政局、市行政审批局、市自然资源和规划局、市人力资源和社会保障局、烟台市生态环境局招远分局)
(二)扩大高水平开放合作
大力培育外贸新业态。深化贸易领域模式创新和业态创新,加快发展跨境电商、市场采购贸易等新业态。积极参与烟台“全球矿产品保税混配中心”建设,推动金精矿保税混配等新业务常态化运营,确保混金业务试点成功落地。优化服务贸易发展环境,发展壮大服务贸易企业主体,推动服务贸易升级发展。
多元布局海外市场。深度融入高质量共建“一带一路”,高标准建设运营玲珑轮胎、三嘉、金潮等重点境外投资项目,支持黄金、轮胎及汽车制造服务、粉丝蛋白等传统行业利用境外资源强化对外合作,形成多产业、多领域境外投资梯次培育体系。深化绿色能源领域交流合作,探索举办招远市高级别能源论坛,与国际组织开展知识、技术、项目、研发等方面合作。
探索推进制度型开放。用好国家自由贸易试验区提升战略机遇,加强与自贸区烟台片区联动创新,扩大“关保通”覆盖范围,争取进口矿产品“保税混配”试点业务落地我市,推动自贸试验区改革试点经验复制推广。拓展与RCEP成员国在货物贸易、电子商务等领域深度合作,引导玲珑轮胎、华唐贸易等基本盘企业拓展国际市场。
(牵头单位:市商务局、市发展和改革局、开发区,责任单位:市工业和信息化局、市财政局、市农业农村局、市科技局、市教体局、市市场监管局)
(三)对接融入区域发展战略
融入区域经济圈。全力服务烟台绿色低碳高质量发展示范城市建设,融入烟台标志性产业链和产业集群建设。强化与莱州等市在黄金产业链的合作,协同打造世界级黄金资源产业基地。强化生态共育共保,与龙口共同保护烟台罗山省级自然保护区,与莱州、龙口协同开展莱州湾海域生态管控与环境保护。融入沿黄渤海文化体验廊道建设,促进旅游资源共享、客源互送、线路互通及政策互惠,联合打造黄金海岸旅游集聚区、黄金工业文化体验带。加强与胶东经济圈产业布局、生态环保、对外开放等共建共享,积极参与胶东滨海科创大走廊建设,开展产业链供应链协作。主动融入烟台大连“双城联动”战略,依托招远经济技术开发区,强化与瓦房店轴承产业开发区在核电等新能源装备制造、机械加工、食品加工等产业交流合作。
融入国家重大战略。深度对接京津冀、长三角、粤港澳大湾区等优势地区,有针对性地引进一批标志性、龙头型、基地型项目。融入京津冀协同发展,主动承接产业转移及北京非首都功能疏解,吸引国字号、中字号企业落户招远,鼓励与京津地区高校科研院所合作建设科技孵化基地。对接长三角一体化发展,用好烟台(上海)科创离岸双向孵化基地,深化高端制造、科技人才等领域合作。加强与粤港澳大湾区合作,培育打造粤港澳大湾区“菜篮子”生产基地,加强黄金珠宝领域的人才交流和产业合作,引进黄金深加工、新材料、大健康、电子信息等产业项目。
(牵头单位:市发展和改革局,责任单位:市工业和信息化局、市农业农村局、市投资促进中心、市科技局、市文化和旅游局、市自然资源和规划局、市林业局、烟台市生态环境局招远分局、开发区)
(四)完善现代化综合立体交通体系
推进交通强国山东示范区省级试点建设,积极参与沿黄陆海大通道建设,打通“主动脉”、畅通“微循环”,打造便捷高效的现代化交通路网。加快推进栖莱高速公路(招远段)建设,打通衔接青岛、烟台两大都市圈快速通道。推进黄水路等重点交通项目建设,研究推进高铁站与城区的快速联络线建设,改善南北交通状况。依托省级“千里滨海”主题廊道,以潍烟高铁招远站为起点,建立连接全市3A级以上景区的直通车网络体系。规划建设招远通用机场,打造区域性通用航空服务节点。抢先布局低空经济,提升突破临港临站经济,完善物流园区集疏运体系,优化公路集疏运网络,推动多式联运发展,打通城乡物流通道。
(牵头单位:市交通运输局,责任单位:市发展和改革局)
七、在推进城乡融合发展上做典范
(一)打造特色精致县域
拓展中心城区空间。做大做强中心城区,聚焦城市功能完善、产业空间拓展、土地集约利用、居民方便宜居目标,统筹实施县城新区开发与旧城更新,加快内涵发展转型,建设现代化人民城市。系统推进好房子、好小区、好社区、好城区“四好”建设,支持有实力、有口碑的房企推出一批品质好、功能优的高品质住宅项目,扎实推进温泉片区整体改造提升,打造高端温泉社区,叫响“金都汤城”全国知名温泉旅游度假品牌。支持辛庄镇城市副中心建设,以招远核电项目落地、龙口裕龙岛配套外溢为契机,依托潍烟高铁、大莱龙铁路、荣乌高速等交通要道,一体布局配套产业和居住、教育、医疗、商业等公共服务设施,实现产城融合发展。促进中心城区与玲珑镇、辛庄镇及龙口裕龙岛一体化发展。
提升综合承载能力。引导商业街区改造提升,升级县域消费载体。支持金镇、架旗山游乐园、大户庄园旅游区等景区实施夜间亮化工程,扎实推进大户陈家农文旅体融合项目,打造夜间消费集聚区。完善商业设施停车场配套,健全市镇村三级商业网络和物流配送体系,提升县城综合商业服务能力。实施城市生命线安全工程,更新优化城区地下电力、燃气、污水等综合管网,有序开展梦芝路、旗山路、玲珑路等道路改造,增强城市安全韧性。
打造特色景观风貌。高标准打造界河生态廊道、大沽河生态廊道等生态走廊,合理布局一批小而精的便民摊点群、口袋公园和街头绿地,优化公园绿地、健身步道、体育场馆等服务设施配套,推进城市“微添绿”“空转绿”。突出中国金都文化、明清海防文化和粉丝生产文化,打造“招携金都,怀远绿城”的城市品牌。加强县域公共文化空间建设与利用,突出历史文化传承保护、工商业遗存焕新改造,提升城市品质风貌。
弘扬城市文化精神。培育和践行社会主义核心价值观,改进创新文明培育、文明实践、文明创建工作机制,实施文明乡风建设工程,推进乡村文化振兴、移风易俗工作,常态化开展爱国主义教育、全民国防教育活动,做好“招远好人”“新时代好少年”选树宣传。推动公共文化事业高质量发展,常态化组织开展群众性文化活动,创新社区网格化、文化大集等特色服务模式,持续擦亮“百姓舞台”品牌,促进优质文化资源直达基层。优化市镇一体化宣推机制,全方位提升招远城市品牌知名度。
(牵头单位:市住房城乡建设局,责任单位:市委宣传部、市自然资源和规划局、市水务局、市商务局、市综合执法局、市交通运输局、市文化和旅游局)
(二)做大做强镇域经济
推动镇域产业差异化发展。发挥罗山黄金文化特色小镇、金岭粉丝特色小镇示范引领作用,强化“一镇一业”“一镇多业”布局。玲珑镇、蚕庄镇、阜山镇重点发展黄金相关产业,金岭镇重点布局粉丝蛋白、农文旅体融合相关产业,张星镇、辛庄镇重点布局核电及相关配套产业、轮胎及汽车制造服务相关产业,齐山镇、夏甸镇、毕郭镇重点发展特色农业和文旅康养产业。做强中心镇桥梁纽带,加强与中心城区产业对接和协作,推动形成优势互补、分工合理、协同发展的城乡产业体系。
提升镇域综合服务能力。统筹镇域规划建设,强化联城带村的作用,有序推进镇域片区联建,促进资源合理配置、功能有效提升。统筹优化镇域公共服务资源配置,依据各镇人口规模、空间布局,推动城市教育、医疗、文化等优质公共服务资源向镇域延伸覆盖。完善镇区路网体系,优化公共交通线路和站点设置,推进城乡客运一体化建设。繁荣商贸活动和传统市集,激发镇域商业活力,打造便民生活服务圈。完善镇域创新创业生态,提升本地市场对农民返乡置业的兜底能力。
(牵头单位:各镇街,责任单位:市自然资源和规划局、市教体局、市卫生健康局、市文化和旅游局、市交通运输局、市人力资源和社会保障局、市商务局)
(三)推动乡村全面振兴
打造乡村振兴示范片区。学习运用“千万工程”经验,以片区为基本单元,因地制宜、连片推进乡村发展、乡村治理和乡村建设,加快推进2处省级乡村振兴示范片区和6处烟台市级片区提档升级,推进跨片跨镇联建联创。以城乡融合发展共同富裕示范园为引领,优化东部和美乡村整域推进型、西部医养健康型、南部高效农业集聚型、北部农文旅山海融合型四大板块布局,打造“一园四区”乡村振兴示范样板体系。
完善联农带农富农机制。深化共富模式推广,完善“农户+村集体+企业+经营主体”的“四位一体”联农富农机制,探索“农业+”共享经济模式,构建“兴业—强县—富民”一体发展格局。大力推进以粉丝蛋白产业为核心,以苹果产业链、粮油产业链、甘薯产业链、畜禽产业链四条产业链为主体的“一核四链”现代农业产业格局。借力中国农科院、省农科院等科研院所,持续培育壮大苹果、甘薯、黑牛等优势特色产业,打造一批烟台市级以上合作社、家庭农场。实施农业龙头企业提振行动,发展壮大市级以上龙头企业“雁阵群”。促进农业经营主体融合发展,支持农民合作社组建联合社,鼓励新型农业经营主体成立行业联盟,形成规模优势。统筹运用乡村振兴产业基金,引导更多资金、技术和资源要素向农业农村集聚。
建设宜居宜业和美乡村。常态化开展农村人居环境整治行动,健全厕具维修、粪污清运、利用处理服务体系。持续推进“户集、村收、镇运、县处理”的城乡环卫一体化建设,探索农村生活垃圾分类与资源化利用。因地制宜、分区分类实施农村生活污水治理,消除农村黑臭水体。巩固提升“四好农村路”建管养运成效,推进“农村公路+”示范区建设。
(牵头单位:各镇街,市农业农村局,责任单位:市工业和信息化局、市住房城乡建设局、市教体局、市卫生健康局、市文化和旅游局、市交通运输局、市综合执法局、烟台市生态环境局招远分局)
(四)持续增进民生福祉
提升基本公共服务水平。完善社区公共空间的功能性设施、适配性服务,持续探索居家社区机构相融合的招远特色养老服务模式。抓实紧密型医共体建设,完善上送进修、下沉帮扶渠道,扩大优质医疗卫生资源供给。推动教育资源高效配置,优化“一核支撑、双轨并行、全域协同”的城乡教育均衡发展格局,力争通过全国义务教育优质均衡发展县评估认定。全面推动文化惠民工程提质增效,完善公共文化服务体系。
健全社会综合治理体系。全面提升国家安全保障能力,坚决守牢粮食、能源、资源、金融、生态和产业链供应链安全等“一排底线”。健全矛盾纠纷多元化解机制,推进“一站式”矛盾纠纷调解中心实体化运作,加快社会治理现代化进程。持续完善“五位一体”基层治理体系,全力提升基层运转效能。建设网络安全监测平台,构建舆情监测预警和快速处置联动机制,提升网络安全整体防护能力。深化“平安护航”工程,建设平安招远。
(责任单位:市卫生健康局、市医疗保障局、市教体局、市民政局、市文化和旅游局、市发展和改革局、烟台市生态环境局招远分局、市财政局、市信访局、市公安局、市应急管理局)
八、组织推进
发挥招远市推动绿色低碳高质量发展工作领导小组统筹协调作用,由市发展和改革局牵头,市有关部门按照职责分工,统筹推动重大事项,协调解决各项问题。落实烟台市推动绿色低碳高质量发展工作领导小组部署要求,重大事项及时汇报。加强主动对接,争取更多国家和省市改革试点、探索示范任务赋予招远,力争更多符合条件的重大项目纳入省级和市级规划,在政府专项债券安排以及绿色信贷、绿色基金等绿色金融产品和服务开发等方面获得更大支持。建立健全目标责任制,确保绿色低碳高质量发展取得实效。总结推广招远经济技术开发区绿色低碳高质量发展产业园区试点典型经验,加大对示范场景的宣传力度。
(牵头单位:市发展和改革局,责任单位:各相关单位)
附件:1.招远市绿色低碳高质量发展实施方案任务清单
2.招远市绿色低碳高质量发展实施方案重点项目名单
附件1
招远市绿色低碳高质量发展实施方案任务清单





附件2
招远市绿色低碳高质量发展实施方案重点项目名单
一、清洁能源类
1.山东招远核电有限公司中广核山东招远核电项目
2.山东招远核电有限公司产学研发中心项目
3.上海电力股份有限公司上海电力招远90万千瓦海上风电项目
4.国家电投集团山东能源发展有限公司国家电投招远600MW海上风电项目
5.烟台塔吉尔新能源科技有限公司双塔食品5.95MW屋顶分布式发电项目
二、产业提升类
6.烟台市富胜宠物用品有限公司年产3000吨豆类纤维精深加工项目
7.烟台双塔食品股份有限公司豌豆精深加工生产线技术升级改造项目
8.招远市恒源水业有限公司灌装水项目
9.鑫丽盛(烟台)科技有限公司纸制品加工项目
10.招远方正包装制品有限公司年加工2500万平方米纸箱项目
11.招远恒固机械加工有限公司年产3000万件新材料按摩椅骨架精深加工项目
12.招远市志诚智能家居有限公司年产100万张床垫项目
13.山东松林门窗科技有限公司年加工3.8万套智能门窗改扩建项目
14.烟台昊洋新材料科技有限公司新材料加工包装项目
15.山东华盛研橡塑科技有限公司400万平方米/年塑料托盘面板项目
16.山东金潮新型建材有限公司新增PVC和PE给水管材生产线项目
17.山东国大黄金股份有限公司金银精炼车间搬迁升级智能改造项目
18.招远市黄金机械制造总厂有限公司260台/年通用矿山工程机械设备项目
19.山东招金金银精炼有限公司中国金都·国民黄金珠宝首饰超级美学工厂项目
20.中矿金业股份有限公司黄金精炼整体搬迁升级改造项目
21.招远市金凤黄金选矿设备制造有限公司智能自动化矿山机械设备生产项目
22.招远市泰仑特塑胶化工有限公司橡胶护舷智能物流中心项目
23.烟台金潮果蔬食品有限公司苹果汁加工设备更新节能降碳建设项目
24.招远市齐山齐农业种植有限公司蜜薯产业化建设项目
25.烟台富乐生物科技有限公司宠物用品综合生产加工包装项目
26.招远市金兴机械制造有限公司建筑工程通用机械回转支承加工制造项目
27.烟台浩阳机械有限公司年产3万件建筑工程通用机械装备电机主轴精密法兰项目
28.烟台珍珠机械有限公司5万件/年通用工程机械用环件智能化加工项目
29.招远市招金金合科技有限公司1.2万吨/年动力蓄电池高效再生利用及无害化处理项目
30.烟台美达汽车零部件有限公司汽车发动机缸体和缸盖精密加工项目
31.招远市爱宾桥梁工程有限公司通用混凝土构件预制加工项目
32.新发地(招远)农产品批发有限公司冷链物流项目
33.招远金都产城投资管理有限公司招远AI智能制造产业园基础设施配套建设项目
三、科技创新类
34.山东一路交通科技有限公司汽车检测中心项目
35.山东牧港牧业集团有限公司畜牧高端数字智能机械设备制造项目
36.烟台腾圣食品科技有限公司营养食品制备技术创新与应用项目
37.山东海禾农业科技有限公司种业研发中心建设项目
38.烟台宁远药业有限公司创新药车间智能化改造项目
四、基础设施类
39.招远市政府投资工程建设服务中心城区地下综合管线提升改造工程
40.招远市政府投资工程建设服务中心招远市中心城区老旧排水管网提升改造项目
41.烟台东鑫投资管理集团有限公司招远市城乡供水能力提升项目
42.烟台东鑫投资管理集团有限公司招远市经济技术开发区滨海新区排水管网工程项目
43.招远金都自来水有限公司招远市城市居民二次供水设施改造及智慧供水系统建设工程
44.招远市金都水务有限公司市区水厂水质提升及改造项目
45.招远金都产城投资管理有限公司招远经济技术开发区绿色低碳智能制造产业园基础设施配套项目
46.招远金都产城投资管理有限公司金都产城电子新材料产业园基础设施配套建设项目
47.国网山东省电力公司烟台供电公司招远开发区35kV变电站110kV升压工程项目
五、生态环保类
48.招远市辰丰环保建材有限公司辰丰再生资源综合利用一体化建设项目
49.烟台力兴再生资源利用有限公司2万辆/年机动车回收拆解项目
50.山东招和环保建材有限责任公司物料储存中心建设扩建项目
51.烟台沣源环保设备有限公司5000台/年水处理设备加工扩建项目
52.烟台市生态环境局招远分局山东省招远市区域再生水循环利用项目
六、社会民生类
53.山东玲珑英诚医院有限公司玲珑英诚医院二期项目
54.烟台黄金职业学院项目
55.烟台黄金职业学院大学生综合实训中心建设项目
56.山东金都文旅集团有限公司罗山黄金文化旅游区整体提升改造项目
57.金岭镇人居环境综合治理项目
58.招远玲珑热电有限公司1x25MW机组背压改造项目
59.招远市热电厂有限公司招远市城西区清洁能源供热改造项目
七、储备类
60.烟台钟离湖农业投资有限公司钟离湖自行车运动中心项目
61.烟台市九顶原乡医养健康产业有限公司招远市九顶原乡康养中心项目
62.招远市东苑学校建设项目
63.招金矿业股份有限公司大尹格庄金矿264万吨/年改扩建工程项目
64.山东极盛九福商贸有限公司预制菜加工建设项目
65.山东招远核电有限公司高性能混凝土供应链项目
66.招远市绿碳能源科技有限公司山东招远150MW/1300WMH(900WMH+400WMH)压缩二氧化碳熔盐储能电汽联供项目
67.招远市河西金矿有限公司河西矿区资源整合开发工程
68.山东华欣化工科技有限公司6万吨/年橡胶防老剂生产项目
Copyright © 2012-2018 碳排放管理师 版权所有 京ICP备2021040916号-2