您好,欢迎访问碳排放管理师官方网站!

全国咨询热线

01059490973

上海工业企业减污降碳协同增效评价总则(试行)(征求意见稿)

发布时间:2025-12-22 19:33:19浏览次数:
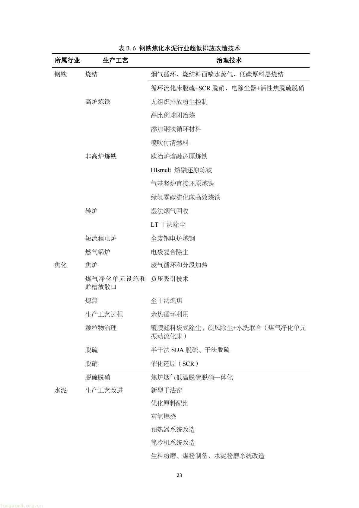
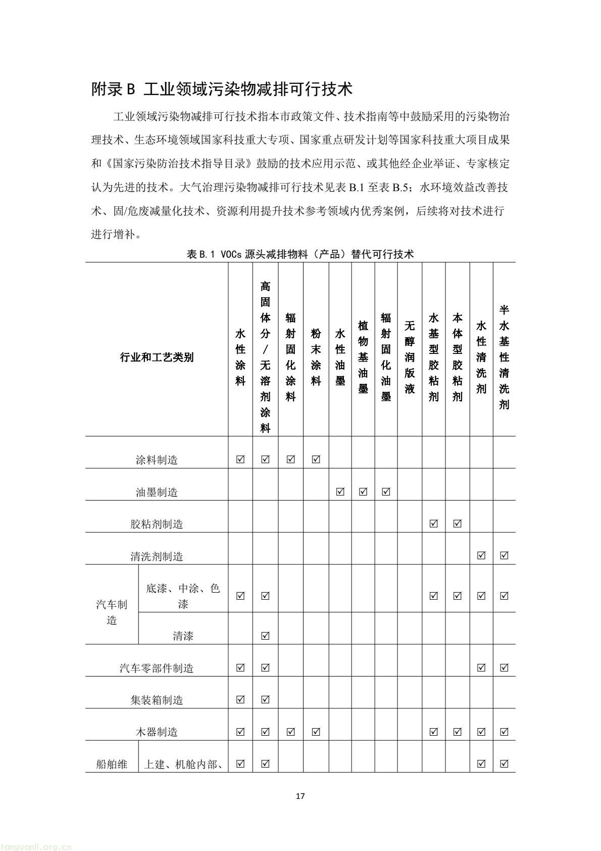
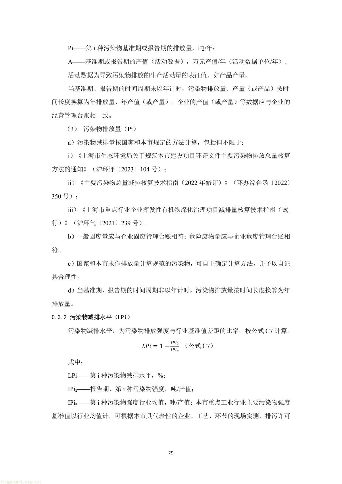
日前,上海市生态环境局发布《上海市工业企业减污降碳协同增效评价总则(试行)》(征求意见稿),公开征求意见时间为2025年12月18日至12月31日。该《评价总则》为国内首个省部级“自下而上”定量评价体系,区别于国家和省市层面现有以区域考核为目的、采用“自上而下”宏观数据的评价体系,其核心价值在于评估企业减污降碳措施实施前后的实际效益,可用于评价企业减污降碳水平、措施效果及筛选优质技术。指标体系由7项一级指标和14项二级指标构成,全面覆盖关键影响因素,能系统反映协同增效实际状况。其中定量指标易于采集核算,定性指标具引导性,可推动企业采用推荐治理技术并开展数据实测,为工业企业减污降碳协同增效提供科学评价依据。

具体如下:

49900c86c2754574964e2f227506fe4d(1).jpg49900c86c2754574964e2f227506fe4d(2).jpg49900c86c2754574964e2f227506fe4d(3).jpg49900c86c2754574964e2f227506fe4d(4).jpg49900c86c2754574964e2f227506fe4d(5).jpg49900c86c2754574964e2f227506fe4d(6).jpg49900c86c2754574964e2f227506fe4d(7).jpg49900c86c2754574964e2f227506fe4d(8).jpg49900c86c2754574964e2f227506fe4d(9).jpg49900c86c2754574964e2f227506fe4d(10).jpg49900c86c2754574964e2f227506fe4d(11).jpg49900c86c2754574964e2f227506fe4d(12).jpg49900c86c2754574964e2f227506fe4d(13).jpg49900c86c2754574964e2f227506fe4d(14).jpg49900c86c2754574964e2f227506fe4d(15).jpg49900c86c2754574964e2f227506fe4d(16).jpg49900c86c2754574964e2f227506fe4d(17).jpg49900c86c2754574964e2f227506fe4d(18).jpg49900c86c2754574964e2f227506fe4d(19).jpg49900c86c2754574964e2f227506fe4d(20).jpg49900c86c2754574964e2f227506fe4d(21).jpg49900c86c2754574964e2f227506fe4d(22).jpg49900c86c2754574964e2f227506fe4d(23).jpg49900c86c2754574964e2f227506fe4d(24).jpg49900c86c2754574964e2f227506fe4d(25).jpg49900c86c2754574964e2f227506fe4d(26).jpg49900c86c2754574964e2f227506fe4d(27).jpg49900c86c2754574964e2f227506fe4d(28).jpg49900c86c2754574964e2f227506fe4d(29).jpg49900c86c2754574964e2f227506fe4d(30).jpg49900c86c2754574964e2f227506fe4d(31).jpg49900c86c2754574964e2f227506fe4d(32).jpg49900c86c2754574964e2f227506fe4d(33).jpg49900c86c2754574964e2f227506fe4d(34).jpg49900c86c2754574964e2f227506fe4d(35).jpg49900c86c2754574964e2f227506fe4d(36).jpg

来源:上海市生态环境局