2025年12月4日,河北省市场监督管理局发布《碳普惠项目减排量核算技术规范氢燃料电池汽车》地方标准征求意见通知。该标准适用于京津冀区域,明确了氢燃料电池汽车碳普惠项目的核算要求、监测管理等内容,意见征集期至2026年1月3日,相关单位和个人可通过多种形式反馈建议。
具体如下:
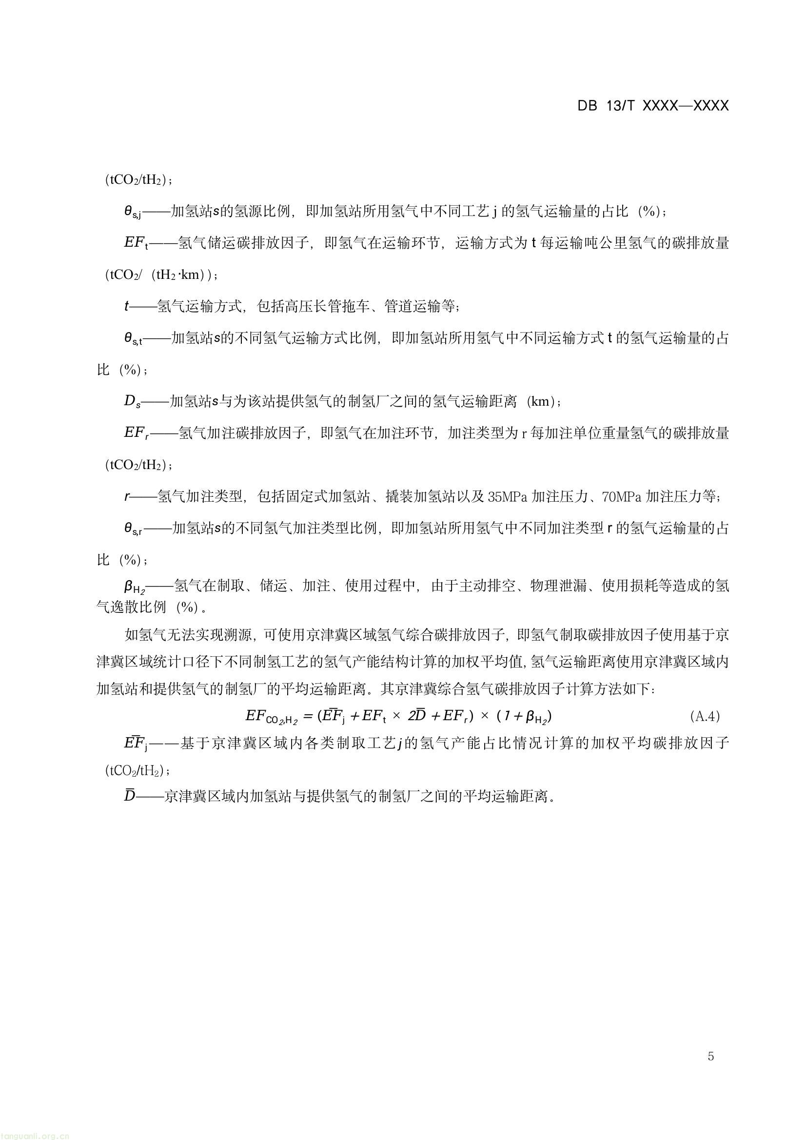
本文件规定了碳普惠项目减排量核算中氢燃料电池汽车的术语与定义,规定了氢燃料电池汽车碳普惠项目的基本要求、温室气体种类、项目边界和计入期、核算方法、数据监测与管理。本文件适用于京津冀区域范围内氢燃料电池汽车碳普惠项目的设计、建设和运行。
征求意见稿征求意见期限为2025年12月4日至2026年1月3日。
公开征求意见期间,相关单位和个人若对标准有修改意见建议,可以通过电话、电子邮件、信函等形式反馈。省市场监管局将在公开征求意见期满后组织专家对上述地方标准开展技术审查。
单位名称:河钢集团有限公司
联系人:樊赛
电话:15030056276
电子邮箱:fansai@hbisco.com











来源:河北省市场监督管理局
Copyright © 2012-2018 碳排放管理师 版权所有 京ICP备2021040916号-2