您好,欢迎访问碳排放管理师官方网站!

全国咨询热线

01059490973

全国首个!浙江发布土壤地下水修复碳排放核算指南(征求意见稿),填补行业空白!

发布时间:2025-11-26 14:06:16浏览次数:


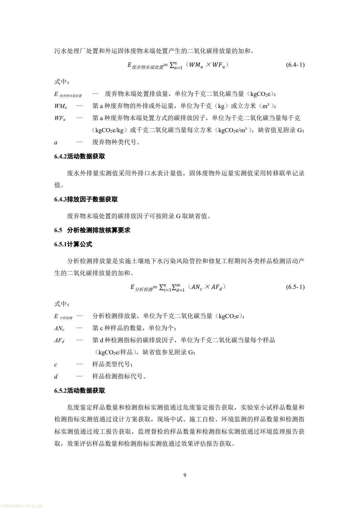
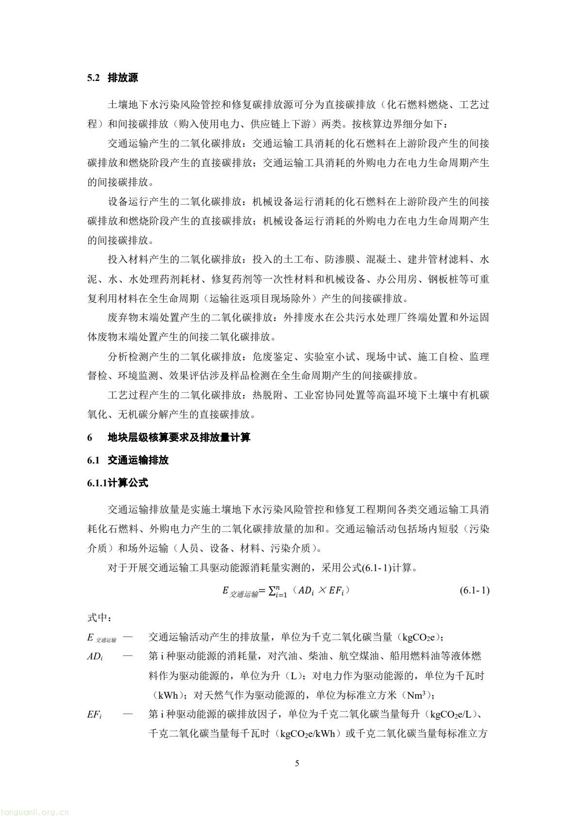
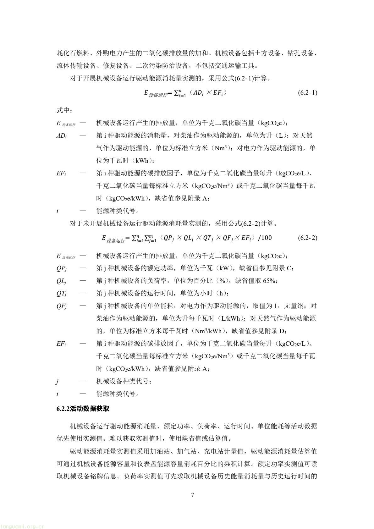
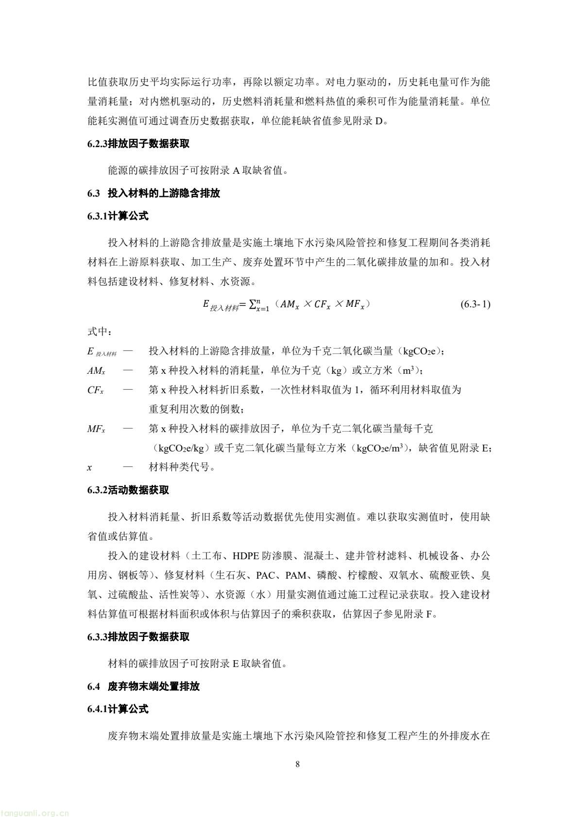
碳排放核算是土壤地下水污染风险管控与修复碳减排、推动该领域绿色低碳转型的重要前提。目前国家已针对 46 类生产企业出台温室气体排放核算与报告要求,且在加快制定重点产品碳足迹量化方法,但土壤地下水治理相关碳排放核算方法体系尚未建立,成为制约该领域减污降碳协同增效的关键障碍。
为此,浙江省生态环境厅发布《建设浙江省建设用地土壤地下水污染风险管控和修复工程碳排放核算技术指南(试行)》征求意见稿。指南明确了相关工程碳排放核算技术要求,既适用于已完成效果评估验收工程的碳排放水平评价,也可为方案设计和施工阶段降碳提供参考。

具体如下:

6180de60adaa4038a9d38f1fc3a66402(1).jpg6180de60adaa4038a9d38f1fc3a66402(2).jpg6180de60adaa4038a9d38f1fc3a66402(3).jpg6180de60adaa4038a9d38f1fc3a66402(4).jpg6180de60adaa4038a9d38f1fc3a66402(5).jpg6180de60adaa4038a9d38f1fc3a66402(6).jpg6180de60adaa4038a9d38f1fc3a66402(7).jpg6180de60adaa4038a9d38f1fc3a66402(8).jpg6180de60adaa4038a9d38f1fc3a66402(9).jpg6180de60adaa4038a9d38f1fc3a66402(10).jpg6180de60adaa4038a9d38f1fc3a66402(11).jpg6180de60adaa4038a9d38f1fc3a66402(12).jpg6180de60adaa4038a9d38f1fc3a66402(13).jpg6180de60adaa4038a9d38f1fc3a66402(14).jpg6180de60adaa4038a9d38f1fc3a66402(15).jpg6180de60adaa4038a9d38f1fc3a66402(16).jpg6180de60adaa4038a9d38f1fc3a66402(17).jpg6180de60adaa4038a9d38f1fc3a66402(18).jpg6180de60adaa4038a9d38f1fc3a66402(19).jpg6180de60adaa4038a9d38f1fc3a66402(20).jpg6180de60adaa4038a9d38f1fc3a66402(21).jpg6180de60adaa4038a9d38f1fc3a66402(22).jpg6180de60adaa4038a9d38f1fc3a66402(23).jpg

来源:浙江省生态环境厅