11 月 5 日,浙江省发改委发布《浙江省省级零碳园区建设标准指南(征求意见稿)》,构建分类分级的零碳园区建设指标体系,为省级零碳园区创建提供明确标准,亦是浙江落实减污降碳协同创新区建设与国家零碳园区发展部署的关键举措。
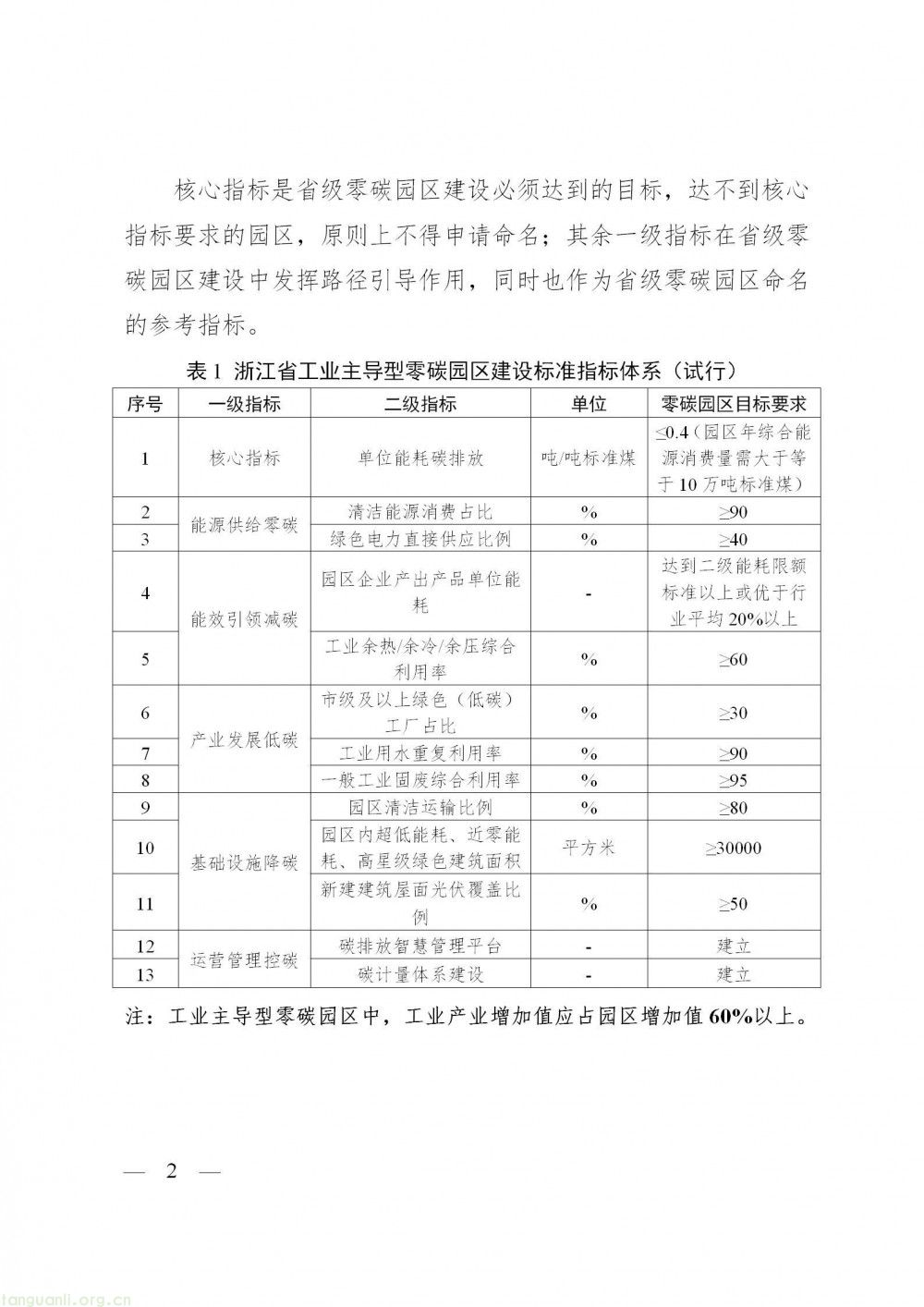
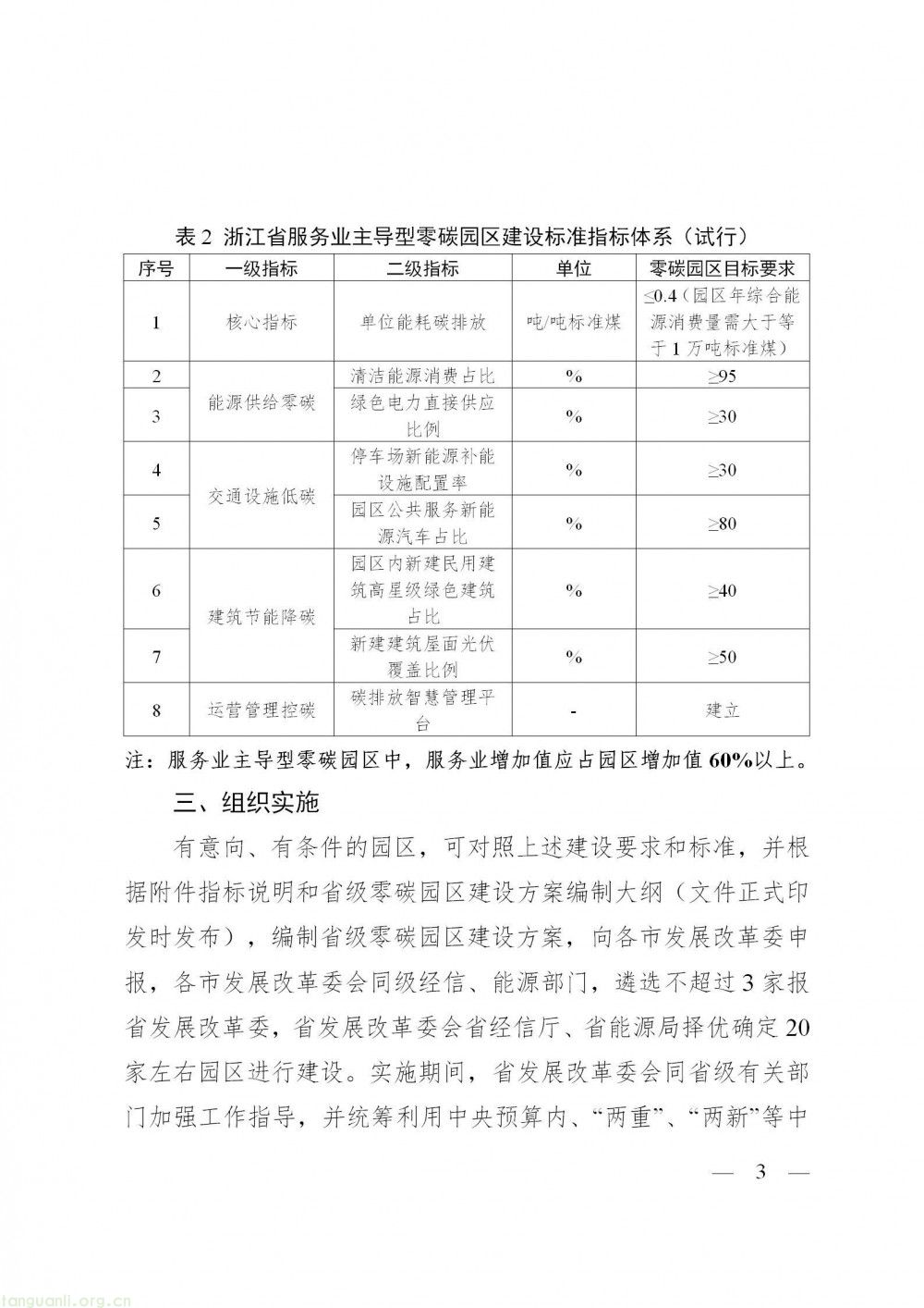
文件核心亮点在于区分工业与服务业主导型园区建立差异化指标体系。工业主导型园区设 6 类一级指标、13 个二级指标,服务业主导型园区设 5 类一级指标、8 个二级指标,体现对不同产业碳减排特性的精准适配。
两类园区均明确刚性核心指标与引导性参考指标。核心指标中,单位能耗碳排放统一要求≤0.4 吨 / 吨标准煤,该指标聚焦能源利用效率与碳排放强度的协同管控,虽略低于国家部分高能耗园区标准,但显著高于当前全国园区平均水平。能源结构指标则因产业差异有所区分:工业主导型园区需满足清洁能源消费占比≥90%、绿电直供比例≥40%;服务业主导型园区清洁能源消费占比要求提至≥95%,绿电直供比例降至≥30%,兼顾服务业用能特点与减排需求。
《指南》明确核心指标为申报 “硬门槛”,未达标园区原则上不得申请命名;其余一级指标承担路径引导功能,同时作为命名参考。这一设定既强化关键目标约束,又为园区转型预留优化空间,与浙江 2025 年打造 50 个减污降碳创新园区的目标形成呼应,将推动园区成为绿色低碳转型的重要载体。
具体如下:
关于公开征求《浙江省省级零碳园区建设标准指南(征求意见稿)》意见的通知
为深入贯彻党中央、国务院关于碳达峰碳中和的重大战略部署,根据中央经济工作会议精神,以及国家发展改革委关于建设零碳园区的工作要求,省发展改革委起草了《浙江省省级零碳园区建设标准指南(征求意见稿)》,现公开征求社会各界意见,征求意见时间为2025年11月6日至11月13日。如有意见建议,请以电子邮件、邮寄信函等方式反馈至省发展改革委环资处。
联系人:高轶;联系电话:0571-87069530;
电子邮件:gaoyizdpi@163.com;
邮寄地址:浙江省杭州市西湖区省府路8号;邮编:310025。
企事业单位反馈意见,请注明单位名称、组织代码、联系人、联系方式。个人反馈意见,请注明姓名、身份证号、联系方式。
附件:浙江省省级零碳园区建设标准指南(征求意见稿).doc
浙江省发展和改革委员会
2025年11月6日















来源:浙江省发展和改革委员会