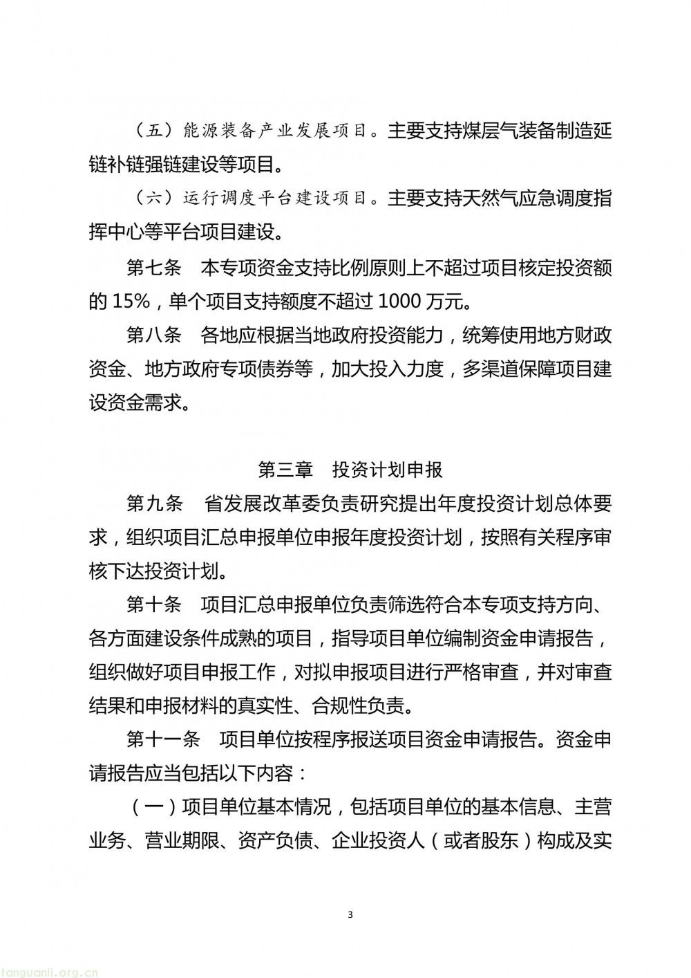
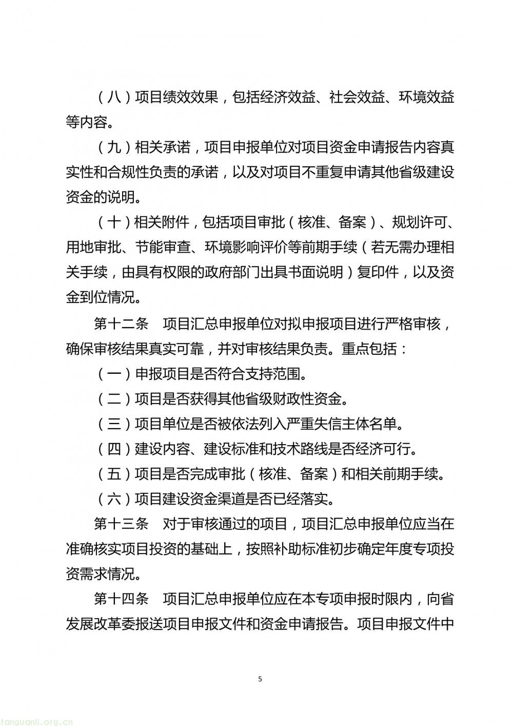
具体如下:
关于对《山西省发展改革委加强能源产供储销体系建设专项资金管理办法(征求意见稿)》公开征求意见的公告
为加强我省能源产供储销体系建设,提升能源安全保障能力,进一步发挥省级基本建设资金的引导作用,规范和加强专项资金管理,根据《山西省政府投资管理办法》(山西省人民政府第278号令)、《山西省发展和改革委员会政府投资资金管理暂行办法》(晋发改投资发〔2018〕226号)等有关规定,我委研究起草了《山西省发展改革委加强能源产供储销体系建设专项资金管理办法(征求意见稿)》,现面向社会公开征求意见。
公开征求意见时间为2025年10月22日至2025年10月28日,欢迎有关单位和社会各界人士提出宝贵意见。意见反馈渠道如下:
1.电子邮箱:请将意见建议发送至sxfgwyxc@126.com,邮件主题和附件名为“姓名(或单位)+山西省发展改革委加强能源产供储销体系建设专项资金管理办法建议”。
2.纸质邮件:请将意见建议邮寄至山西省太原市滨河西路焦煤双创基地A座,山西省发展改革委运行处(请在信封上注明“意见征求”字样)。
3.为方便和您联系,请注明联系人姓名、单位、联系方式。
联系电话:0351-3119430
感谢您的参与和支持!
附件:山西省发展改革委加强能源产供储销体系建设专项资金管理办法(征求意见稿)
附件:








来源:山西省发展和改革委员会

推荐阅读(点击以下链接跳转阅读)
Copyright © 2012-2018 碳排放管理师 版权所有 京ICP备2021040916号-2