10 月 17 日,浙江省发改委发布通知,印发《浙江省能源局关于石油天然气管道保护监督管理的指导意见》,从制度层面细化管道保护监管要求,为保障能源运输动脉安全筑牢基础。
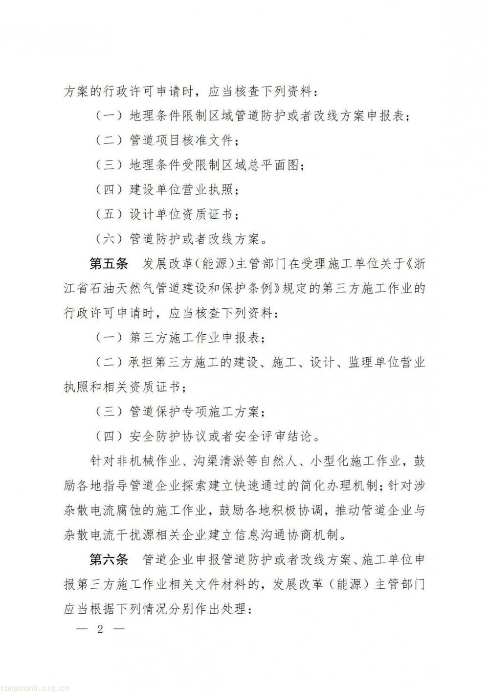
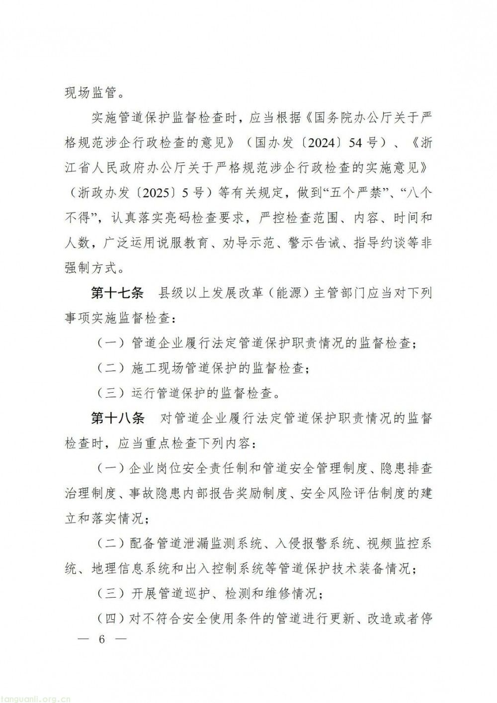
《意见》共 26 条,明确编制目的与依据、适用范围,确立分级监管原则,构建权责清晰的监管责任体系。其中,第 4 至 15 条系统规范行政许可和备案流程,明确受理条件、材料核查清单、办理时限及专家评审适用情形,实现审批环节标准化。第 16 至 22 条界定监督检查的原则、方式与重点内容,强化过程管控。
针对协同治理与风险防控,《意见》明确发展改革(能源)主管部门与相关行政执法部门的执法协同机制,并建立管道风险隐患常态化排查整治机制及提醒告诫机制,形成 “预防 - 监管 - 处置” 闭环。《意见》明确施行日期,其落地将进一步完善浙江油气管道保护制度体系,推动管道保护工作规范化、长效化,助力保障国家能源安全与社会稳定。
具体如下:
关于印发《浙江省能源局关于石油天然气管道保护监督管理的指导意见》的通知
浙能源〔2025〕18号
各设区市、县(市、区)发展改革委(局),宁波市能源局:
《浙江省能源局关于石油天然气管道保护监督管理的指导意见》已经2025年9月15日第31次局长办公会审议通过,现印发给你们,请认真贯彻实施。在实施中遇到的问题,请及时报告省能源局。
联系人:周嘉峰,电话:0571—87056943。
附件:浙江省能源局关于石油天然气管道保护监督管理的指导意见
浙江省能源局
2025年10月17日



















































来源:浙江省发展改革委