您好,欢迎访问碳排放管理师官方网站!

全国咨询热线

01059490973

宁夏碳足迹管理再出实招:双氰胺评价技术指南征求意见,完善特色产业标准

发布时间:2025-09-25 15:37:52浏览次数:
9 月 24 日,宁夏回族自治区生态环境厅发布《双氰胺产品碳足迹评价技术指南(征求意见稿)》,为当地双氰胺产业低碳转型提供精准技术支撑,是落实国家碳足迹管理体系建设要求的细分领域实践。
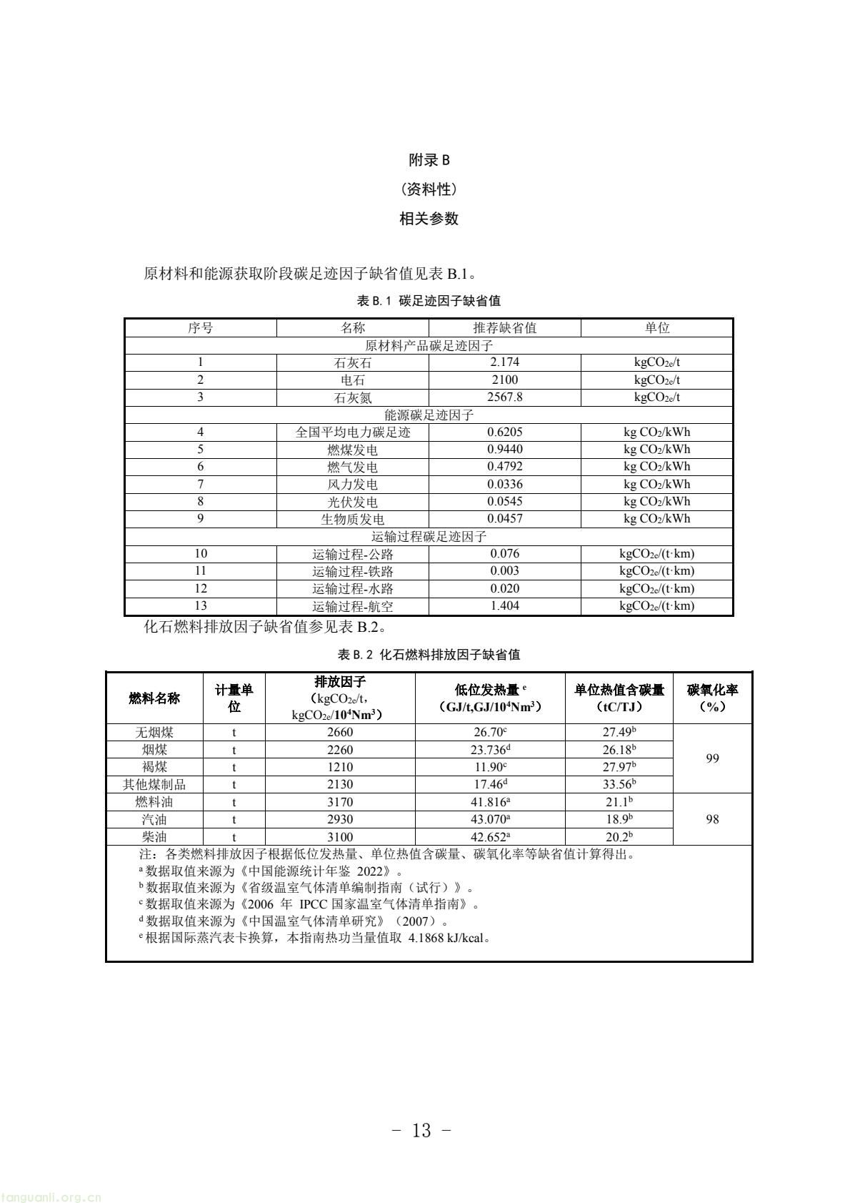
该指南聚焦双氰胺产品碳足迹核心评价环节,明确规定术语定义、评价原则、流程、数据收集、计算及报告编制等全流程规范,形成标准化核算框架。其适用范围精准锁定区内主流的石灰氮法制双氰胺产品 —— 该工艺因依赖电石氮化,存在能耗高、碳排放量大的特点,针对性规范尤为必要。
指南明确评价仅聚焦气候变化单一环境影响,以二氧化碳当量计量温室气体净排放,不涉及其他环境及社会经济影响。评价结果可直接作为企业碳足迹绩效评估、信息披露及环保公开的法定依据,助力企业精准定位减排节点,同时为应对国际绿色贸易壁垒、提升产品竞争力奠定基础。此举将推动宁夏双氰胺产业从 “被动减排” 向 “主动控碳” 转变,强化化工行业绿色发展制度保障。

具体如下:

27731c634d964a0da496864b7a4e5dfa(1).jpg27731c634d964a0da496864b7a4e5dfa(2).jpg27731c634d964a0da496864b7a4e5dfa(3).jpg27731c634d964a0da496864b7a4e5dfa(4).jpg27731c634d964a0da496864b7a4e5dfa(5).jpg27731c634d964a0da496864b7a4e5dfa(6).jpg27731c634d964a0da496864b7a4e5dfa(7).jpg27731c634d964a0da496864b7a4e5dfa(8).jpg27731c634d964a0da496864b7a4e5dfa(9).jpg27731c634d964a0da496864b7a4e5dfa(10).jpg27731c634d964a0da496864b7a4e5dfa(11).jpg27731c634d964a0da496864b7a4e5dfa(12).jpg27731c634d964a0da496864b7a4e5dfa(13).jpg27731c634d964a0da496864b7a4e5dfa(14).jpg27731c634d964a0da496864b7a4e5dfa(15).jpg27731c634d964a0da496864b7a4e5dfa(16).jpg27731c634d964a0da496864b7a4e5dfa(17).jpg27731c634d964a0da496864b7a4e5dfa(18).jpg27731c634d964a0da496864b7a4e5dfa(19).jpg27731c634d964a0da496864b7a4e5dfa(20).jpg

来源:宁夏回族自治区生态环境厅