9 月 2 日,国家能源局发布《能源行业公共信用信息管理办法》征求意见稿,旨在强化能源行业公共信用信息管理,推进信用体系建设。
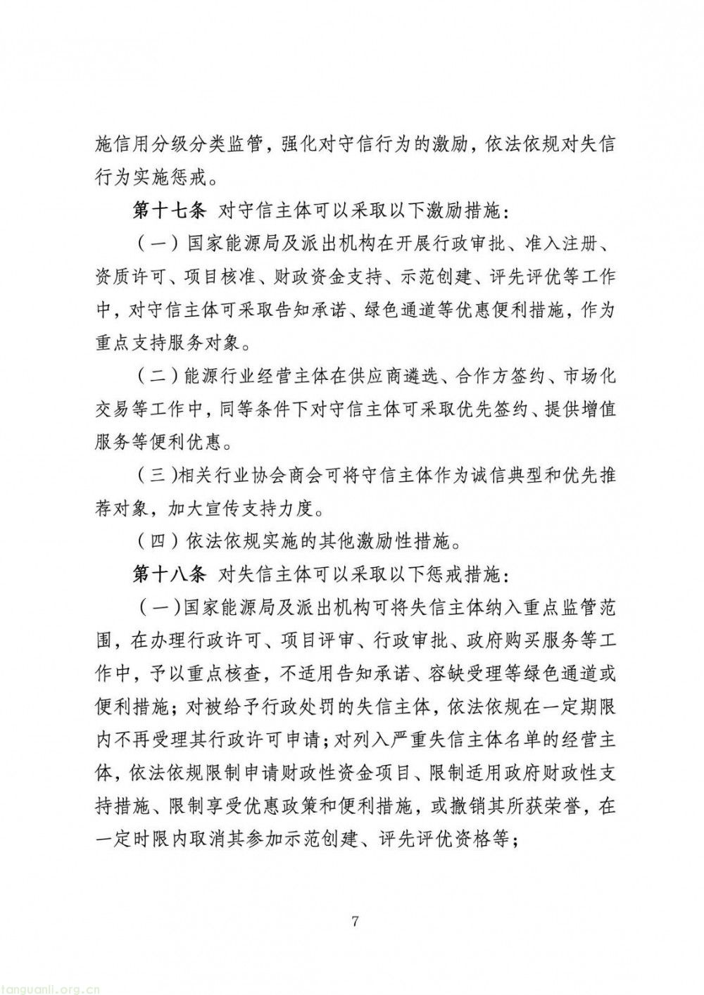
文件规定,国家能源局及派出机构作出的行政许可、行政处罚信息需在决定作出之日起 7 个工作日内公示,并同步推送至 “信用中国” 网站。行政处罚决定中的失信信息,依严重程度分类处理:轻微失信信息可视情况决定是否公示,若公示,最长 3 个月;一般失信信息公示期为 3 - 12 个月;严重失信信息公示期则为 1 - 3 年。
在信用评价方面,能源行业公共信用评价从高到低分为 A、B、C、D 四类,被列入严重失信主体名单的,直接评为 D 类。后续,国家能源局将以此为基础,推动信用信息共享应用,构建更完善的能源行业信用监管体系 。
具体如下:
国家能源局综合司关于公开征求《能源行业公共信用信息管理办法(征求意见稿)》意见的通知
为贯彻落实党中央、国务院关于社会信用体系建设高质量发展的决策部署,进一步强化能源行业公共信用信息管理,推动信用信息归集、共享和应用,国家能源局编制了《能源行业公共信用信息管理办法(征求意见稿)》,现向社会公开征求意见。
欢迎有关单位和社会各界人士研提宝贵意见,自本通知发布之日起30日内传真至010-88072770,或发送电子邮件至zzgz@nea.gov.cn。
感谢您的参与和支持!
附件:《能源行业公共信用信息管理办法(征求意见稿)》
国家能源局综合司
2025年8月26日














来源:国家能源局
推荐阅读(点击以下链接跳转阅读)
>>>新能源运维工程师(风电/光伏/火电/储能运维)培训课程及考试安排(点击了解详情)
>>>《中华人民共和国能源法》,自2025年1月1日起施行!
>>>国家能源局大力支持民营企业进军能源领域建设,,目前有哪些项目可以参与?
>>>国家质检总局:重点用能单位必须配备专业人员从事能源计量管理工作
Copyright © 2012-2018 碳排放管理师 版权所有 京ICP备2021040916号-2