2025 年 8 月 29 日,四川省经济和信息化厅发布《四川省新能源产业链建圈强链发展规划(2025—2027 年)》。该规划目标明确,到 2027 年,全省新能源产业链营业收入计划超过 5000 亿元,力求达到 6000 亿元。其中,光伏产业链目标营收超 4000 亿元,力争达 4800 亿元;风电产业链计划达 550 亿元,力争 650 亿元;氢能产业链目标为 450 亿元,力争 550 亿元。
在技术与产品方面,规划致力于持续巩固优势。多晶硅电池片、风电轴承和叶片、制氢和储氢装备等优势领域将进一步强化,同时,着力弥补光伏玻璃、组件、风电塔筒、膜材料等短板,以完善产业链条,增强产业发展韧性。
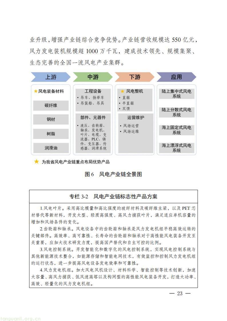
规划强调实施产业延链补链强链。对于光伏产业链,重点解决电子级多晶硅、光伏玻璃、银浆、坩埚、电池组件等环节产能不足问题,巩固多晶硅和高效电池片规模与技术优势,适度扩大拉棒、切片产能,开发新型高效太阳能电池。风电产业链聚焦解决叶片、轴承、变压器等配套企业缺失及整机、塔筒企业竞争力弱的短板,发展大功率风力发电机等成套产品。氢能产业链着力解决氢源不足、基础设施滞后等问题,加速核心材料器件研发应用。新型储能产业链则加强关键材料研发与产业化,推动产品升级 。该规划将有力推动四川新能源产业朝着更高质量、更具竞争力的方向发展。
具体如下:
关于印发《四川省新能源产业链建圈强链发展规划(2025—2027年)》的通知
川经信材料〔2025〕167号
各市(州)人民政府,省直有关部门(单位):
经省政府同意,现将《四川省新能源产业链建圈强链发展规划(2025—2027年)》印发你们,请认真组织实施。
四川省经济和信息化厅
四川省能源局
2025年8月26日
四川省新能源产业链建圈强链发展规划(2025—2027年).pdf

























































